河南将举办百余场促消费活动,18地消费券发放计划出炉
20.06.2022 14:10
本文来源: 河南一百度
【大河财立方消息】6月20日,河南省商务厅印发《河南省商贸流通领域第一批促消费活动计划》,全省各地将举办100余场形式多样、内容丰富的促消费活动,加快促进消费持续恢复回暖。
其中,在省级层面,计划举办29场活动,包括2022黄河文化直播节暨10万主播英才计划、“中原美食荟”餐饮促销系列活动、“汽车惠民消费”活动、第二届郑州食品博览会等。
在省辖市和示范区层面,计划举办76场活动。其中,郑州第三届“醉美·夜郑州”消费季计划发放2亿元汽车消费券、8000万元百货消费券、5000万元电商消费券、3000万元餐饮消费券、文旅消费券2000万元。此外,河南其他地市也有明确的发放消费券计划。
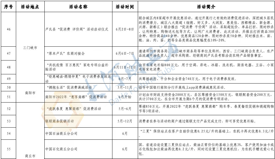
附全省第一批促消费活动计划:
【责任编辑:牛尚 】 【内容审核:黄瑞月 】 【总编辑:黄念念 】本文来源: 河南一百度
20.06.2022 14:10
这届618静悄悄,咋不疯狂下单了
大河报·豫视频记者侯冰玉
这个618,河南一百度
郑东新区汽车消费券明日开领,参与车企共97家(附全名单)
6月21日,大河报·豫视频记者获悉,河南一百度











