郑州新增首批154个社保便民服务网点!6月5日开放,附地址!
大河报·大河客户端记者 张瞧
社保事关个人切身权益,与每个人的生活息息相关,随着疫情防控总体形势的日趋稳定,连日来郑州社保业务的经办数量也像直线上升的气温一样,“火”了起来。为防止办事群众冒酷暑聚集在17个线下办事大厅,郑州市社会保险中心“放出大招”,本月5日起全市新增第一批154个社保便民服务网点将向全市参保企业和群众开放,其中乡镇(街道)办事处便民服务中心46个,与建设银行、工商银行、郑州银行等9家金融机构的合作网点108个。作为家门口的便民服务点,企业和群众在“5分钟生活圈”内即可就近办理社保业务,实现社保信息查询、权益单打印、医保参保登记等业务办理。
探访:人员设备已齐备,有市民提前来“尝鲜”
5日起,郑州市新增第一批154个社保便民服务网点将集体亮相,网点准备得如何了?有何亮点?
6月3日上午9时许,记者来到郑州市二七区建设银行二马路支行,这里是全市108个金融机构合作网点之一。记者看到,在该支行大门旁悬挂着一块“郑州社会保险便民服务点”蓝色标识牌。“我们制作了全市统一的标识牌,分发并悬挂在各网点门前的显著位置,以方便群众识别。”郑州市社会保险中心副主任李华亮指着蓝色标识牌告诉记者。这个能办社保业务的支行,内部设置上又有何不同呢?
记者走进支行大厅,看到大厅中央放置着一台郑州市社保自助服务一体机,一体机正前方有四个服务窗口,其中两个窗口张贴有“社保综合业务”字样,两名工作人员已就位,为市民提供社保相关业务的咨询服务。
自助服务一体机前,市民和先生提前“尝了个鲜”,他正在打印河南省城镇职工企业养老保险在职职工信息查询单等材料。“我单位就在这附近,今天是来建行办银行业务的,恰好看到新增了能办社保的一体机和服务窗口,就把需要的材料顺便打印了。”和先生告诉记者,“之前要打印权益单和查询单,要跑到社保分中心的办事大厅,现在社保业务办理下沉到了家门口、单位附近,简直太便利了!”
数量:社保线下办理点由原先17个增至171个!
3日上午10时许,记者又来到大学路街道便民服务中心,看到此处“郑州社会保险便民服务点”蓝色标识牌已悬挂完毕。大厅内因有市民前来咨询社保业务,这里的两个社保窗口也已提前开放“预热”。
记者从郑州市社会保险中心相关负责人处获悉,目前,首批154家社保便民服务网点建设工作已就绪,社保便民服务网点的场地规划、设施设备、人员培训等工作已全部到位,养老、工伤、失业3险网络已联通,医疗、生育2险网络连接工作将于6月5日前完成。
“受疫情影响又遭遇社保业务经办高峰期,前期各分中心办事大厅的经办压力过大,导致个别分中心出现了办事人员聚集的情况。5月以来,我们集中全系统力量来推动社保业务尽快实现‘网上办’‘就近办’‘马上办’。”李华亮表示,虽然社保业务线上办更便捷安全,但线下17个办事大厅已不能满足“见面办”的需求,所以此次新增首批154个社保便民服务网点,“不仅能方便企业和市民就近办理,也可为各分中心的办事大厅分流人群。”
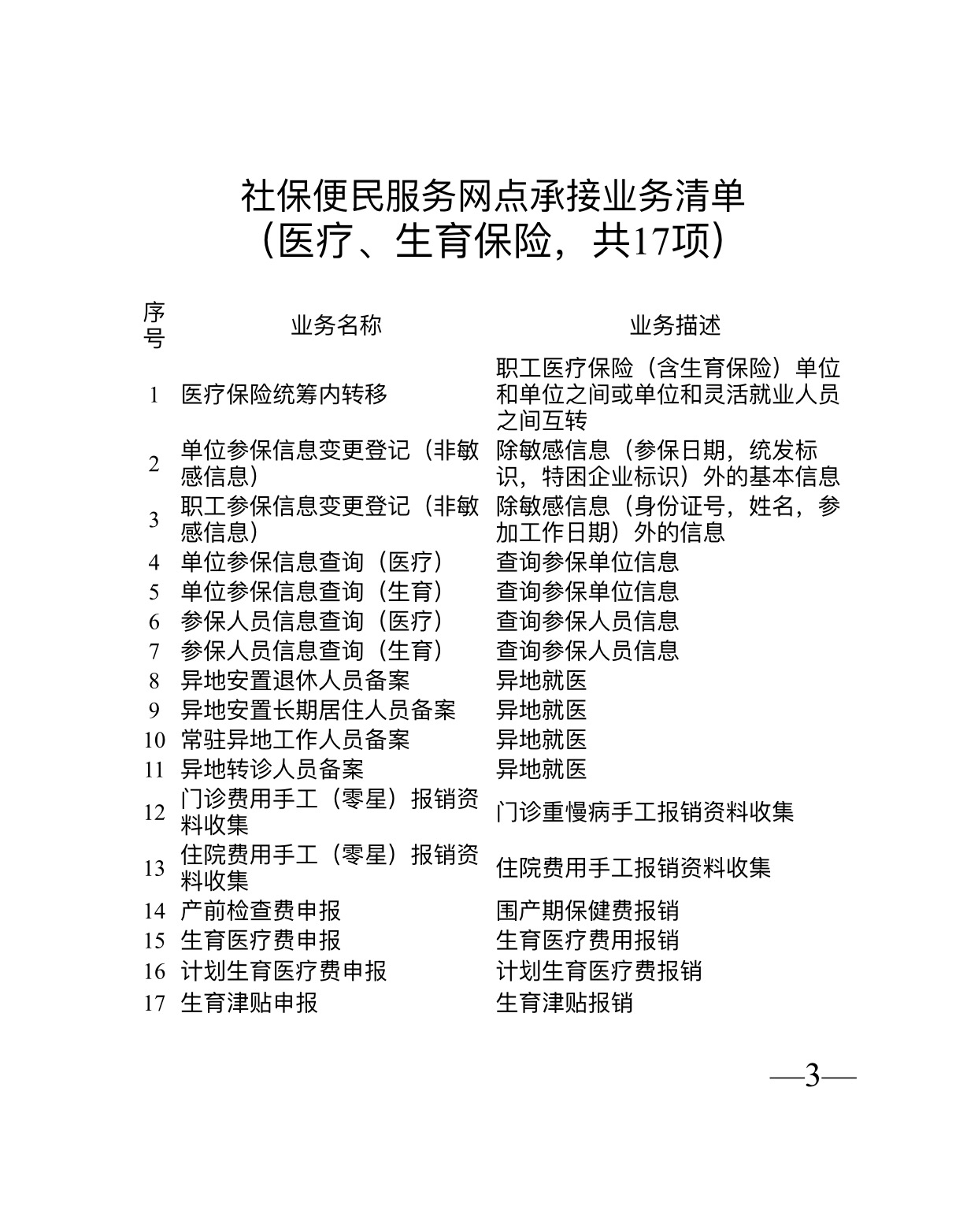
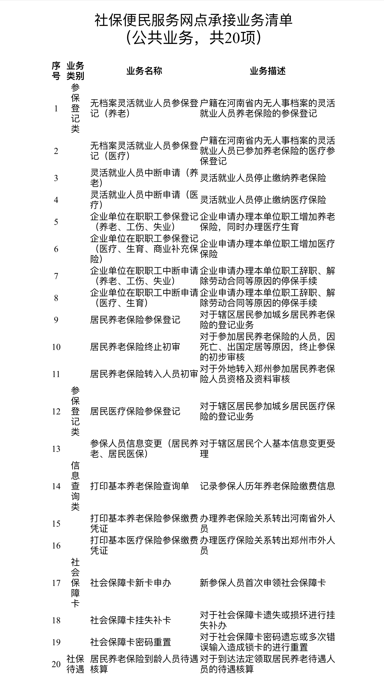
新增的服务网点,具体都能办理哪些业务呢?常规社保、医保业务都能办!据悉,各网点可承办无档案灵活就业人员参保登记等公共业务20项,医疗保险统筹内转移等医疗(生育)业务17项。
附:郑州市社会保险便民服务网点统计表
社保便民服务网点承接业务清单
来源:大河客户端
【责任编辑:魏山龙 】 【内容审核:黄瑞月 】 【总编辑:黄念念 】










