郑州科技学院招聘大量人才,双休+带薪寒暑假+各类补贴
郑州科技学院是经国家教育部批准成立的本科院校,创立于1988年,具有30年的办学历史,累计办学资产已超过20亿元,现为郑州大学对口合作建设单位。学校坐落于中部地区重要中心城市——郑州市,占地1500亩,紧邻陇海高架快速路、四环高架快速路、绕城高架快速路、地铁6号线(在建),交通便利。
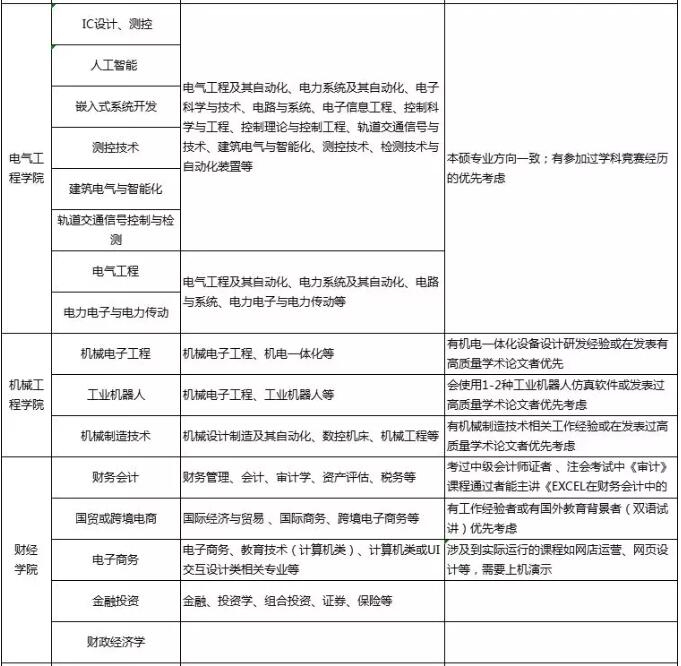
学校现开设39个本科专业,30个专科专业,全日制在校生26000余人。学校拥有各类标准化实验室170余个,工程实训中心12个,智能制造学院、全球供应链&跨境电商学院、泛IT学院、创新创业学院硬件条件一流、全省领先,为每一位教师提供最具有核心竞争力的教学科研资源平台。
根据学校发展及教学实际需要,我校现面向社会公开诚聘博士、副高职称以上专业人员和应往届优秀硕士研究生,具体需求如下:
一、招聘要求
A类:省级特聘教授、国家自然科学基金或社科基金获得者、国家优秀青年基金获得者、国家杰出青年科学基金获得者;
B类:博士后出站人员;
C类:教授具有博士学位者、副教授具有博士学位者、博士研究生;
D类:学科带头人:公办院校年龄55岁以下教授、副教授;
E类:公办高校离退休教授、副教授,65岁以下;
F类:讲师、优秀应往届硕士研究生。
二、福利待遇
1.具体待遇按照《郑州科技学院2019年薪酬管理办法》执行,学校为专职教职员工缴纳五险一金,提供餐饮补贴、交通补贴、节日礼品(金)、年终奖金、定期体检等福利,并可办理落户郑州。
2.引进的人才在享受学校相关待遇的同时若符合"智汇郑州"人才工程的补助条件,则可享受每月1000-1500元生活补贴及2-10万元的购房补贴。
3.应届毕业生可申请住房补贴每月500元;
4.市内班车通勤,周末双休,寒暑假带薪;
5.学校提供独立办公区域,配备个人办公电脑等设备;
6.A-C类人才可解决配偶工作,可协助办理子女入学、入托。
三、联系方式
简历邮件主题必须按统一格式填写:应聘部门+姓名+专业方向+毕业学校(例:财经学院+王某某+投资学+郑州大学);请在简历中附上本硕期间成绩单、导师简介。我校各院部会对简历进行初步筛选(初试),十五个工作日内电联通过者预约面试,未接到电话者即为初试未通过,因为量大不再另行通知,望请谅解!
各院部联系方式详见http://www.zit.edu.cn/ 主导航栏“诚聘英才”板块。
电话:0371-56150778(联系人:田老师)
网址:http://www.zit.edu.cn/
通讯地址:河南省郑州市二七区马寨经济开发区学院路1号郑州科技学院实验中心402办公室。
来源:河南省大中专学生就业服务中心
【责任编辑:靳静波 】 【内容审核:李敏雪 】 【总编辑:甄慧敏 】



