郑州市2022年国民经济和社会发展计划公布(全文)
【大河财立方消息】6月23日,郑州市人民政府发布《郑州市2022年国民经济和社会发展计划》。
2022年经济预期目标:
2022年的经济社会发展主要预期目标是:地区生产总值增长7.5%;规模以上工业增加值增长10%;固定资产投资增长10%;社会消费品零售总额增长9%;一般公共预算收入增长3%;进出口总值保持平稳增长,实际吸收外资增长3%;全社会研发投入强度达到2.6%;常住人口城镇化率增长1%,居民人均可支配收入与经济增长同步,居民消费价格涨幅控制在3%左右,新增城镇就业完成13万人,城镇调查失业率控制在5.5%以内;节能减排、环境保护等指标完成国家、省下达任务。
主要任务划重点:
2022年轨道交通
➤加快城市轨道交通建设。加快郑州市轨道交通3号线二期工程、6号线一期工程、7号线一期工程、8号线一期工程、10号线一期工程、12号线一期工程、郑州市南四环至郑州南站城郊铁路工程(二期)、郑州机场至许昌市域铁路工程(郑州段)8条在建线路建设进度,计划全年完成投资219亿元,力争实现郑州市轨道交通6号线一期工程(首通段)、3号线二期工程、10号线一期工程、郑州市南四环至郑州南站城郊铁路工程(二期)、郑州机场至许昌市域铁路工程(郑州段)建成通车,新增通车里程88.15公里。
➤推进郑州(境)城际轨道交通快线建设。抓紧编制S2快线项目工程可行性研究报告及相关配套专题,按程序办理相关手续,力争尽快开工建设。
2022年固定资产投资
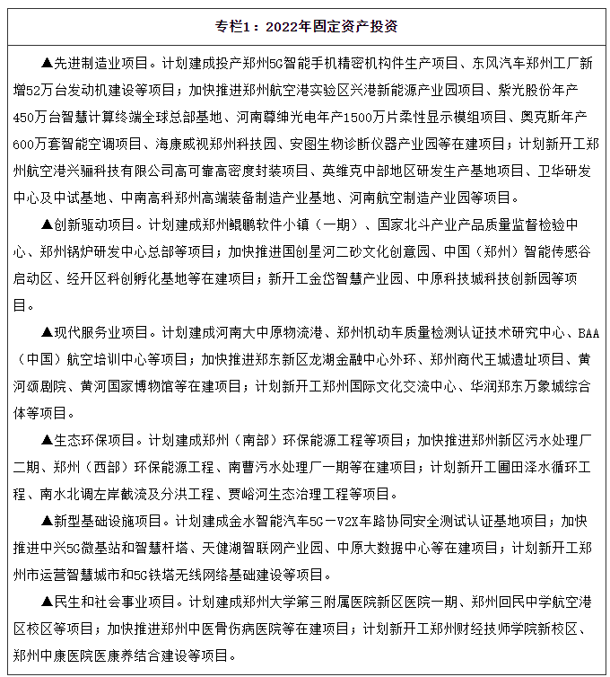
➤先进制造业项目。计划建成投产郑州5G智能手机精密机构件生产项目、东风汽车郑州工厂新增52万台发动机建设等项目;加快推进郑州航空港实验区兴港新能源产业园项目、紫光股份年产450万台智慧计算终端全球总部基地、河南尊绅光电年产1500万片柔性显示模组项目、奥克斯年产600万套智能空调项目、海康威视郑州科技园、安图生物诊断仪器产业园等在建项目;计划新开工郑州航空港兴骊科技有限公司高可靠高密度封装项目、英维克中部地区研发生产基地项目、卫华研发中心及中试基地、中南高科郑州高端装备制造产业基地、河南航空制造产业园等项目。
➤创新驱动项目。计划建成郑州鲲鹏软件小镇(一期)、国家北斗产业产品质量监督检验中心、郑州锅炉研发中心总部等项目;加快推进国创星河二砂文化创意园、中国(郑州)智能传感谷启动区、经开区科创孵化基地等在建项目;新开工金岱智慧产业园、中原科技城科技创新园等项目。
➤现代服务业项目。计划建成河南大中原物流港、郑州机动车质量检测认证技术研究中心、BAA(中国)航空培训中心等项目;加快推进郑东新区龙湖金融中心外环、郑州商代王城遗址项目、黄河颂剧院、黄河国家博物馆等在建项目;计划新开工郑州国际文化交流中心、华润郑东万象城综合体等项目。
➤生态环保项目。计划建成郑州(南部)环保能源工程等项目;加快推进郑州新区污水处理厂二期、郑州(西部)环保能源工程、南曹污水处理厂一期等在建项目;计划新开工圃田泽水循环工程、南水北调左岸截流及分洪工程、贾峪河生态治理工程等项目。
➤新型基础设施项目。计划建成金水智能汽车5G—V2X车路协同安全测试认证基地项目;加快推进中兴5G微基站和智慧杆塔、天健湖智联网产业园、中原大数据中心等在建项目;计划新开工郑州市运营智慧城市和5G铁塔无线网络基础建设等项目。
➤民生和社会事业项目。计划建成郑州大学第三附属医院新区医院一期、郑州回民中学航空港区校区等项目;加快推进郑州中医骨伤病医院等在建项目;计划新开工郑州财经技师学院新校区、郑州中康医院医康养结合建设等项目。
郑州市2022年国民经济和社会发展计划
一、2021年国民经济和社会发展计划执行情况
2021年,面对极其复杂严峻的国际国内形势和艰巨繁重的改革发展任务,在以习近平同志为核心的党中央坚强领导下,全市上下认真落实党中央、国务院,省委、省政府各项决策部署,扎实推进“六稳”“六保”工作,特别是面对“7·20”特大暴雨灾害和“7·30”“11·3”两轮疫情突袭的不利局面,市委、市政府坚决贯彻习近平总书记重要指示,深入落实李克强总理在河南郑州考察时的讲话精神,认真执行市十五届人大四次会议审议通过的国民经济和社会发展年度计划,坚持统筹疫情防控和经济社会高质量发展,坚决打好防汛抢险救灾、灾后恢复重建和疫情防控等硬仗,努力把灾情疫情影响降至最低限度,主要经济指标在大幅波动后持续呈现恢复态势,社会大局保持和谐稳定,计划执行情况总体符合预期。初步核算,2021年全市地区生产总值完成12691亿元、增长4.7%,三次产业结构比为:1.4∶39.7∶58.9,规模以上工业增加值增长10.4%,固定资产投资下降6.2%,社会消费品零售总额完成5389.2亿元、增长6.2%,一般公共预算收入完成1223.6亿元、增长0.3%,进出口总额增长19.1%、占全省的71.8%,单位规上工业增加值能耗下降12.78%,居民消费价格指数上涨1.1个百分点。
在看到成绩的同时,还要清醒地认识到,当前内外部环境的不稳定不确定性因素增多,百年变局和世纪疫情相互交织,世界进入新的动荡变革期,宏观经济发展面临需求收缩、供给冲击、预期转弱三重压力,我市经济持续恢复发展的基础仍不稳固,共性问题和个性问题交织,主要体现在:一是科技支撑引领能力仍有不足。二是内需恢复动力偏弱。三是结构调整优化相对较慢。四是企业生产成本居高不下。五是房地产行业持续低迷。这些问题需要在下一步工作中着力加以解决。
二、2022年经济社会发展的总体要求和主要预期目标
2022年是党的二十大召开之年,是省委实施“十大战略”的开局之年,是郑州国家中心城市现代化建设进程中的关键一年。做好2022年经济工作,总体要求是,以习近平新时代中国特色社会主义思想为指导,全面贯彻落实党的十九届六中全会和中央经济工作会议精神,深入贯彻落实习近平总书记关于河南及郑州的重要讲话指示精神,落实省委十一届二次全会暨省委经济工作会议、市委十二届二次全会暨市委经济工作会议部署,坚持稳字当头、稳中求进、以进促稳,深入把握新发展阶段,完整、准确、全面贯彻新发展理念,主动服务和融入新发展格局,以深化供给侧结构性改革为主线,以改革开放创新为动力,以“当好国家队、提升国际化、引领现代化河南建设”为总目标,以“整体工作争先进成高原,重点工作创一流起高峰”为总要求,全面开展工作有标杆、落实有标准、突破有标志“三标”活动,深入实施“十大战略”行动,努力发挥好全省经济发展“领头羊”、社会治理“首善区”作用,全力开局破题,奋力高台起势,为服务全省乃至全国大局作出新的更大贡献,以优异成绩迎接党的二十大胜利召开。
2022年的经济社会发展主要预期目标是:地区生产总值增长7.5%;规模以上工业增加值增长10%;固定资产投资增长10%;社会消费品零售总额增长9%;一般公共预算收入增长3%;进出口总值保持平稳增长,实际吸收外资增长3%;全社会研发投入强度达到2.6%;常住人口城镇化率增长1%,居民人均可支配收入与经济增长同步,居民消费价格涨幅控制在3%左右,新增城镇就业完成13万人,城镇调查失业率控制在5.5%以内;节能减排、环境保护等指标完成国家、省下达任务。
三、2022年国民经济和社会发展主要任务和措施
做好全年经济工作,要始终牢记习近平总书记对郑州的殷殷嘱托,继续深入贯彻中央和省、市决策部署,坚持以“当好全省‘领头羊’是本色本能,在国家中心城市行列中争先进位是本领本事”为评判依据和工作取向,坚持目标导向、过程导向、结果导向,紧扣省委“十大战略”部署,深入推进“十大战略”行动,点面统筹、上下协同、集中发力,全力争取“一年起势、三年成势、五年胜势”。
(一)坚持“稳”字当头,推动经济实现质的稳步提升和量的合理增长
着力夯实稳的基础、强化进的态势,固根基、扬优势、补短板、强弱项,抓紧抓实投资、消费、出口、物流“四个拉动”工作,不断提升国民经济体系整体效能,统筹发展与安全,努力走好高质量发展路子。
一是稳预期提信心。继续做好“六稳”“六保”工作,落实国家、省关于减税降费、灾后重建、提振消费等各项惠企利民政策,推出和实施有利于经济稳定的各类政策举措,不断完善稳定市场的政策体系。围绕保持经济运行在合理区间,加强经济运行监测调度,统筹安排煤电油气运保障供应,强化重要生产生活物资、主要能源保供稳价,确保经济内循环畅通。持续深入推进“万人助万企”活动,加大对实体经济特别是中小微企业的融资支持力度,综合施策促进房地产业良性循环和健康发展,形成助企稳企常态机制,不断提振市场主体发展信心,推动各类市场主体数量增长达到18%。
二是抓项目强投资。树牢“以项目论成败、以项目论英雄”的鲜明导向,坚持“资金跟着项目走”,着力扩大有效投资,谋划2022年度省市重点项目共924个,总投资2.22万亿元,2022年计划完成投资4670亿元左右。紧盯省市重点项目、政府投资项目及补短板“982”工程重大项目建设,适度超前开展基础设施投资,积极鼓励、支持和引导民间投资。常态化抓好“三个一批”活动,积极推行“签约即拿地、拿地即开工”等创新模式,深入实施高质量项目招商“125计划”,引导行业头部企业和“专精特新”中小微企业向中原科技城、32个核心板块等重点平台落地,力争宇通新能源商用车生产基地等一批重大项目落地建设,加快安图生物郑州德迈药业产业园等一批续建项目推进,确保郑州超聚变数字技术有限公司服务器生产基地等一批项目竣工达产。力争签约项目100个、开工200个、投产150个。
三是促消费扩内需。以培育创建国际消费中心城市为契机,不断提升消费能级。着力打造二七、高铁东站等重点商圈,加快德化步行街改造提升步伐,促进消费场景提升。举办第三届“醉美·夜郑州”系列消费活动,打造郑州消费品牌。积极引进电商龙头企业,推动首店经济发展。充分发挥假日消费、文旅消费和汽车等大宗商品消费的拉动作用,谋划推出系列促消费活动,以多样化的消费供给更好满足人民群众的消费需求。
四是引外资拓外贸。聚焦港资、日韩、台资、世界500强企业,强化专班推进;积极参与国家级和省级重要经贸活动;丰富外资招引模式,支持企业境外上市并返郑投资,鼓励外贸企业在我市设立总部,在中国(河南)自由贸易试验区郑州片区探索开展外商投资股权投资企业(QFLP)试点业务。大力培育外贸综合服务企业,提升外贸贷和出口退税资金池使用效能,做好外经贸企业奖补资金项目申报和兑付工作,推进国家外贸转型升级基地建设。加快发展二手车出口业务,支持经开区扩大乘用车整车出口规模。形成一批特色服务产业集群,培育一批优质服务外包企业,引进一批服务外包领军企业、成长型企业。
五是防风险保稳定。按照稳定大局、统筹协调、分类施策、精准拆弹的方针,抓好风险处置工作。深刻汲取“7·20”特大暴雨灾害教训,树牢风险意识、底线思维,加强源头防控、过程把控、应急管控,努力实现本质安全,以“首善之区”的稳定为全省稳定尽责任、做贡献。坚持“外防输入、内防反弹”,形成多点触发、第一时间响应、可防可控体系,科学精准做好疫情防控工作,打好常态化疫情防控持久战。平稳房地产信贷投放,不断完善金融风险处置机制。健全政府债务风险监测预警机制,坚决遏制新增地方政府隐性债务。持续加强房地产市场监管,全力推进问题楼盘专项攻坚化解。扎实履行食品药品安全监管职责,守牢食品药品安全底线。加强安全生产双重预防体系建设,坚决防范重特大生产安全事故发生,严厉打击各种违法犯罪活动,全力维护社会大局和谐稳定。
(二)统筹推进灾后恢复重建,进一步提升城市韧性和品质
加快灾后恢复重建进度,不断提升城市结构韧性、功能韧性,有效应对各类挑战,加快基础设施建设,持续推动城市有机更新,营造宜居生态环境,推动城市有形象、有形式、有味道。
一是大力推进灾后重建。加快推进城乡居民房屋恢复重建任务,确保6月底前所有集中安置项目主体完工,年底前群众搬迁入住,有序落实老旧危房和直管公房改造整治。加大灾毁交通基础设施重建,6月底前完成较大、重大灾毁路段恢复重建,10月底前完成特别重大灾毁路段恢复重建。力争水毁水利项目2022年汛期前全部完工,未完工的要切实做好安全度汛。进一步完善防洪规划体系、防洪工程体系,加快《郑州市防洪规划》等规划编制工作,实施全市143座中小型水库“一库一案”整治工程,积极实施贾鲁河、金水河、汜水河等一批河道综合治理项目,稳步推进郑州市南水北调左岸截流及分洪工程等防洪工程建设,全面提升水利工程设施防洪减灾能力。加快建设海绵城市,优化完善城市排水设施功能,加快城区易涝道路治理,完成150公里排水管网疏挖,对泵站设施进行改造提升;开展198处积水点整治工作;补齐防灾减灾救灾短板,进一步完善《郑州市防汛应急预案》,注重“避险工程”建设,围绕特大城市发展安全,提高各类城市基础设施安全标准,建立供水、供电、能源、交通、地下空间等安全防控体系。
二是加快完善城市基础设施建设。大力建设“轨道上的都市”,力争地铁6号线一期首通段、城郊线二期、3号线二期、郑许市域铁路等项目建成通车,加快7号线一期、8号线一期等轨道交通项目建设。开工建设农业路西延快速化工程、紫荆山路—长江路组合立交、火车站东西广场地下人行通道工程等市政重点工程,二七广场下穿隧道建成通车,彩虹桥主体工程大头落地。不断完善公共交通设施,提升公共交通发展水平,建设更高水平“公交都市”。启动郑开同城东部供水工程,推进郑州新区污水处理厂二期工程、南曹污水处理厂工程建设,完成罗垌水厂配套调蓄池工程、龙湖水厂工程、侯寨水厂水源置换工程,新建燃气管网100公里,新增居民用户9万个;新建供热管网30公里、新增集中供热面积500万平方米;更新改造老旧供水管网80公里、燃气管网150公里、供热管网43公里、排水管网30公里,全面提升水、电、气、暖等基础设施现代化水平。
三是持续推动城市有机更新。持续优化城市空间布局,深入推进32个核心板块建设,带动各城市版块有序开发、提升品质,巩固提升“一环十横十纵”道路综合改造成效。持续推进老旧小区改造和城乡结合部改造,开展老旧建筑和设施安全隐患排查整治,推进无障碍环境建设和适老化改造。加快生活垃圾分类设施建设,年底前力争全市生活垃圾分类覆盖率达到98%以上,生活垃圾回收利用率达到38%以上。
四是全面提升城市生态环境品质。全面践行“绿水青山就是金山银山”理念,推进林地林木、生态廊道、绿道、森林公园等恢复重建,完成林木恢复重建2.32万亩、森林抚育2.97万亩,推进4个森林(湿地)公园项目建设,新建森林乡村100个。新建提升公园游园100个,基本形成“城在林中、园在城中、林水相依、林路相随”的生态格局。
五是着力打造国家历史文化名城。以打造黄河历史文化主地标为抓手,深度挖掘郑州丰富的历史文化资源,加强文化遗产保护利用,做好“山河祖国”文章,加快构筑黄河文化带、环嵩山文化带、中心城区文化板块“两带一心”文旅发展新格局,加快推进黄河、大运河、长城等国家文化公园建设,谋划好黄河文化月活动,深化推进院团改革,积极申办中国图书馆年会,加快组建市级文化旅游投资集团,开展文旅品牌创建工作,推出沿黄文化旅游精品线路,促进文旅跨界融合发展,塑造“读懂中国、从郑州开始”文化品牌,加快推进黄帝故里祭祖大典等重大文化活动提升层次、扩大影响。巩固彰显郑州“华夏之根、黄河之魂、天地之中、文明之源”黄河历史文化主地标地位。
(三)着力推动创新高地人才高地建设,进一步提升发展动力和活力
坚持把创新贯穿全局、摆在首位,建设一流创新平台、凝练一流创新课题、培育一流创新主体、集聚一流创新团队、创造一流创新制度、厚植一流创新文化,深化产学研结合,加快建设国家创新高地和人才高地。
一是打造高端创新平台体系。推动中原科技城与省科学院、国家技术转移中心三位一体融合发展,以国家自主创新示范区为引领推进沿黄科创带建设,加快构建“一带引领、两翼驱动、四区支撑、多点联动”的创新格局。加快嵩山实验室和黄河实验室高标准建设、高效能运转,谋划建设现代免疫等省实验室。全面启动郑州技术交易市场建设,促进科技成果转移转化,力争技术合同成交额达到400亿元。谋划重大科技基础设施功能区,加快推进超短超强激光平台、智能传感器中试基地建设,争创隧道掘进装备国家技术创新中心。鼓励高校和企业建设一批产业研究院,增强产业创新动力。
二是培育壮大创新“生力军”。实施高新技术企业倍增专项,优化高新技术企业申报程序和奖补政策,做好高新技术企业培育工作。实施研发投入提升专项,加大研发费用加计扣除政策实施力度,引导企业、高校、院所等各类创新主体加大研发投入,积极开展“规上工业企业研发活动全覆盖”活动,规范企业研发会计科目建设,加强研发投入统计动态监测、跟踪服务和培训指导。力争全社会研发投入强度达到2.6%,万人高价值发明专利拥有量达到7.5件以上,新增高新技术企业1000家、科技型企业1500家,新建省级及以上创新平台100家。
三是实施重大创新课题研究。聚焦主导产业和战略性新兴产业、未来产业,凝练实施一批一流课题和重大科技项目,引导创新型龙头企业牵头成立创新联合体进行攻关。抓住国家新一代人工智能试验区获批建设机遇,实施一批人工智能创新专项,开展人工智能在物流、制造、农业、交通等重点领域的创新应用。改革项目遴选方式,组织实施“揭榜挂帅”研发项目、协同创新项目,鼓励高校院所利用政府补助资金和自筹资金,自主立项、自主管理。
四是抓好创新团队“引育用留”。大力实施“郑州人才计划”,建立高层次人才(团队)引进目标库,围绕新一代信息技术、新能源、数字经济等我市重点发展产业,广泛吸引带技术、带项目、带资金的国内外优秀人才团队来郑创新创业,引进培育市级创新创业团队项目30个以上。加强“双一流”学院学科建设,创新与国内大院名所合作模式,培育更多高层次人才。完善人才发展体制机制,加大对青年科研人员支持力度。创新“人才+资本+场景”创新项目保障机制,启动实施“青年创业行动”,着力把郑州打造成为一流人才的汇聚之地、培养之地和价值实现之地。
五是大力营造一流创新生态。加快推动市科技创新委员会成立。研究制订郑州市促进创业投资发展相关扶持政策,大力发展天使风投创投基金,打造政府母基金,推动集聚发展,形成科创投资基金群,加强与各类产业基金、知名创投机构合作,健全投、保、贷、补科技金融服务体系,为科技型企业提供良好投融资环境。鼓励青年创业,把青年友好型理念融入城市规划建设管理各方面,办好“郑创汇”国际创新创业大赛、世界传感器大会等赛事活动,支持创新创业平台举办具有全国、全球影响力的创新创业活动。创新管理运行、人才引育、成果转化、激励评价等机制,加强知识产权保护和运用,优化创新资源配置、提升创新活动效能,以体制机制改革为科技创新架梁立柱,打造一流创新生态,最大限度激发各类创新主体、市场主体、人才团队的创新创业创造活力。
(四)着力推动先进制造业高地建设,进一步提升现代产业体系综合质效和核心竞争力
深入实施重点产业链群链长制和盟会长制,突出“一链一策、梯度培育、分类推进”,着力破除产业链突出瓶颈制约,提升产业基础高级化、产业链现代化水平,不断完善先进制造业引领、数字经济赋能、现代服务业主导、都市现代农业筑基的现代产业体系。
一是深化先进制造业结构调整。全面实施郑州市“十四五”先进制造业高地建设规划,力争2022年底,工业六大主导产业占规上工业增加值的比重保持在80%以上,全市战略性新兴产业占比稳定在40%以上。全面实施《郑州市“十四五”战略性新兴产业发展总体规划(2021—2025年)》,谋划建立“153N”战略性新兴产业体系,强化示范项目引领,积极推进战略性新兴产业集群建设,持续壮大战略性新兴产业规模。实施换道领跑战略行动,大力发展新能源及智能网联汽车,抢抓氢燃料电池汽车示范城市机遇,新能源汽车产量突破15万辆。加快实施先进制造业集群重点产业链“双长制”,聚焦9大产业集群15个重点产业链,实施“一个图谱”,制定“十项清单”,以重点园区为载体,培育一批具有生态主导力的产业链“链主”企业,提高本地配套能力。引导金融机构增加制造业中长期贷款。鼓励引导企业开展技术改造工作,力争全年推进“三大改造”项目500个以上,技改投资占工业投资40%以上,高技术产业增加值占规上工业比重达到30%以上,制造业研发投入占全社会研发投入比重保持在50%以上,单位工业增加值能耗下降4%以上,高耗能产业比重降低到30%以下。
二是数字赋能推进产业融合发展。以产业数字化、数字产业化为重点,统筹推进数字政府、数字社会、数字经济建设,释放数据要素潜力,助推城市高质量发展。全面实施《郑州市新基建建设示范区发展规划(2021—2025年)》,建设以5G基站为支撑的新型数字基础设施体系,打造5G+智能制造、自动驾驶、智慧医疗等典型应用场景,2022年底累计建成5G基站3万个。着力打造电子信息“一号产业”;抢滩占先新能源及智能网联汽车、高端装备、新材料、生物医药、节能环保5大新兴产业;高位嫁接传统汽车、装备制造、铝工业、食品制造、服装家居、耐材建材等6个传统优势产业;前瞻布局氢能与储能、量子信息、类脑智能、未来网络、虚拟现实、区块链等6个未来产业。积极引导企业参与元宇宙底层核心技术基础能力的前瞻研发,大力拓展虚拟现实产业生态,加快利用虚拟现实等数字技术助力实体经济发展。加快推进鲲鹏软件小镇、中国联通中原数据基地等超大型数据中心建设,力争全年培育省级以上软件园区3—4家,规上软件和信息服务业同比增长20%以上。积极创建国家级新型互联网交换中心,开展数字人民币试点工作。加快建设国家工业互联网平台应用创新推广中心,力争全市新增上云上平台企业1万家。加快建设河南省新型智慧城市建设试点,开展市级数字经济创新发展试验区试点示范。进一步扩大数字经济峰会、全球跨境电子商务大会等活动影响力。提升人才培养和科研能力,推动郑大等高校设立集成电路学院。
三是推动现代服务业提质扩容。推动国家物流枢纽、国家骨干冷链物流基地建设不断提速,高质量运营空港型国家物流枢纽,积极申报陆港型国家物流枢纽,重点推进郑州圃田铁路物流基地、中欧班列郑州集结中心等重大项目建设,支持本土物流企业发展,力争在全国物流企业50强和全国民营物流企业50强上取得突破,打造国际物流中心。推进龙湖金融岛、龙子湖基金岛建设,支持郑商所优势再造、发展期货产业链,新增5家上市公司,办好中国郑州(国际)期货论坛,打造国家区域性金融中心。强化金融保障,积极推动绿色低碳基金在郑州设立,争取国开行中长期贷款和相关资金支持。引导普惠金融、自贸(枢纽)金融提质增效。
四是推进都市现代农业创新发展。严格耕地保护,排查整改耕地“非粮化”问题,确保粮食产量基本稳定。创建省级现代农业产业园4个,新建、认定县级以上现代农业示范园30家,新建高标准农田4.57万亩,提升建设高标准“菜篮子”生产示范基地2000亩,加快农田水利设施建设。加快粮食储备保障能力提升,新建60万吨、改扩建30万吨高标准粮食储备库。扶持农业产业化龙头企业,发展农产品精深加工业,促进农产品延链增值。实施种业提升工程,严格制种基地监管,举办好种业博览会等展会,打造全国种业基地。合并组建市农业科技研究院,加快建设市农业科技创新中心,打造全省农业科技创新高地。
(五)着力推动开放高地建设,进一步提升枢纽优势和改革效能
深度融入“一带一路”建设,坚持内外联动、量质并重、全域统筹,走好“枢纽+开放”的路子,以高水平开放促进深层次改革,营造市场化、法制化、国际化营商环境,着力提升城市在融入构建新发展格局中的融入度、竞争力和贡献率。
一是持续放大枢纽物流优势。进一步强化以航空引领、公铁集疏为特征、多式联运的国际性综合立体交通枢纽体系,推动交通物流体系与区域、城市、产业的互动融合,加快建设国际物流枢纽。加快建设自贸试验区、跨境电商综试区、物流示范园区等平台载体,推进郑州经开综保区区块二、国际陆港保税物流中心(B型)建设进度,推动新郑综保区贸易多元化发展,做大做强已有的药品、肉类等9个功能性口岸,保持粮食口岸业务持续增长,持续拓展进出口渠道。完善机场门户功能,积极培育国际客运航线,持续加密国际国内货运快线,推动郑州国家通航产业综合示范区建设。提升铁路中枢地位,完成“米”字形高铁网建设,规划向“十向”高铁网跃升,完善“四主多辅”客运枢纽格局和“1+2+N”货运系统,协调争取增加郑州始发终到高铁车次,进一步完善国际综合性枢纽运输体系。研究编制物流业发展专项规划,分类培育国家领军型、特色标杆型、新兴成长型物流企业,争创国家物流枢纽经济示范区。
二是持续畅通开放通道。全面畅通“空中丝绸之路”双枢纽、双循环联络通道,力争2022年郑州机场客运量完成2400万人次、货运量75万吨。逐步完善“陆上丝绸之路”一枢纽、四通道战略布局,积极拓展新线路,力争2022年中欧班列(中豫号)开行班次增长30%。着力优化“网上丝绸之路”两体系、多元化发展路径,完善跨境电商供应链体系,启动跨境电商智慧化服务体系建设,加快推进综保区贸易多元化发展,加快跨境电商零售进口药品试点业务发展,鼓励跨境电商货运包机常态化运营,支持建设一批海外仓,办好第六届全球跨境电商大会,2022年跨境电商交易规模同比增长5%。不断加强“海上丝绸之路”多通道、集疏运能力提升,推进贾鲁河航运开发,加大重点港口合作力度,发展壮大铁海联运市场主体,力争2022年铁海联运达到2万标箱。
三是持续完善开放格局。进一步巩固拓展中欧交流合作新空间、新领域,继续办好亚欧互联互通产业合作论坛、中国(河南)国际投资贸易洽谈会等活动,着力引进一批高质量发展项目落地实施。争取“一带一路”沿线国家、地区或国家组织在郑州设立代表处或办事机构,加快推进与“一带一路”沿线城市实现通关一体化,探索建设境外经贸合作区,实施一批重大海外投资并购项目,推动更多企业走向国际市场。促进与京津冀、长江经济带、粤港澳大湾区、长三角等战略区域协同发展,积极融入中原—长三角经济走廊,探索协作创新新模式。
四是持续优化营商环境。突出营商环境打造,深度对标国际规则,深入学习先进经验,进一步发挥优势、提升能力。持续推行“一件事”政务服务改革,加强数字政府建设,推动政务数据共享,全面实行行政许可事项清单管理制度,推进审批服务便利化。深入推进市场监管综合行政执法改革,完善以信用为基础的新型监管机制,建设更高质量的社会信用示范城市。聚力在市场化改革攻坚上求突破见实效,着眼优化制度供给,破除要素市场化配置的体制机制障碍,消除不适应经济和社会发展形势要求的制度性障碍。依托自贸区、航空港区和各类海关特殊监管区,对标国际贸易和投资通行规则,在跨境电商、多式联运等领域推进规则、规制、管理和标准创新,形成一批制度创新成果。力争营商便利度进入全国第一方阵,有3—5个单项指标进入标杆城市。
五是持续深化重点领域改革。推进要素市场制度建设,加快要素价格市场化改革,推动土地使用权、排污权、用能指标、水权等自由交易、市场化配置,争创国家要素市场化配置综合改革试点。推进土地要素市场化配置,深入开展开发区“百园增效”行动,加快工业用地提质增效。加强数据资源整合和安全保护,加快培育与特大城市相适应的数据要素市场。深化科技成果使用权、处置权和收益权改革,推动科技成果资本化。健全以公平为原则的产权保护制度,全面依法平等保护民营经济产权,进一步为民营企业发展创造公平竞争环境。全面深入实施市场准入负面清单制度。决战决胜国企改革三年行动,深化“三项制度”改革,积极稳妥推进混合所有制改革。积极推进第二批信用示范试点建设,探索开展供应链金融试点建设。继续深化财税体制改革,推进市与区县(市)财政事权与支出责任划分改革。加快推进开发区改革创新,按照“整合、扩区、调规、改制”的总体要求,以“三化三制”“管委会+市场主体”为重点,坚持试点先行,有序剥离开发区社会管理职能,强化开发区经济发展主责主业,推动开发区改革工作取得新进展。
(六)着力推动区域协调发展,进一步提升协同发展广度和深度
全面贯彻实施国家黄河战略,抢抓郑州都市圈提质扩容重大机遇,着力推动县域经济发展“成高原”,持续巩固拓展脱贫攻坚成果与乡村振兴有效衔接,进一步增强郑州国家中心城市龙头带动作用,加快形成国家高质量发展区域增长极。
一是大力推进黄河流域生态保护和高质量发展。认真贯彻落实国家黄河战略规划纲要和省规划,编制完成核心示范区“十四五”实施方案。加快大河村国家考古遗址公园、黄河国家博物馆、郑州国际文化交流中心等重点项目建设,持续推进沿黄生态带建设,加快推进黄河文化公园建设。统筹自然生态环境和人文环境,继续开展“黄河文化月”活动,积极申办世界大河文明论坛,办好第九届中国博物馆及相关产品与技术博览会。深化沿黄城市合作联动,积极与西安、洛阳等城市加强对接,谋划建设郑洛西高质量发展合作带。
二是持续深化郑州都市圈协同发展。协同省共同编制好《郑州都市圈发展规划》,推动郑州都市圈纳入国家重点培育都市圈名单。强化郑开同城化发展引领作用,配合省编制《郑开同城化发展规划》,探索设立郑开同城化示范区。深入推进郑许一体化,发挥航空港区枢纽作用,打造郑汴许核心引擎。加快构建郑州都市圈“3+3+4”交通网络,推进京港澳高速与北三环、连霍高速与前程路高速出入口前期工作,争取G107三期、G207、S541等国省干线公路开工建设,推动S312惠济服务区及黄河驿站尽快建成投用、环城货运通道全线通车。推进郑新、郑焦一体化,推动郑漯、郑平融合发展,加强与洛阳、济源等郑州都市圈西部板块城市联动发展,推动实施都市圈户口通迁等一系列融合便民措施。
三是加快推动县域经济高质量发展。着力打造县域经济发展新优势,推动县(市)聚焦主导产业和新兴产业培育,完善“一县一省级开发区”布局,充分发挥县城和开发区承接农村人口转移的主体作用,不断强化县城承载能力。继续支持新郑市省县域治理“三起来”示范县(市)建设,争取更多县(市)入选省县域治理“三起来”示范县(市)。加大放权赋能支持力度,“做强”县城,“做实”特色小镇和特色小城镇,“做优”乡村振兴,构筑城乡融合发展新格局,推动县域经济“成高原”。
四是巩固拓展脱贫攻坚成果与乡村振兴有效衔接。全面深化农村改革,大力推动城市公共服务向农村延伸,做好宅基地盘活利用,积极引导农村人口向城镇转移,促进城乡之间要素良性互动、合理流转、协调发展。加快美丽乡村建设,分批实施精品村、示范村建设,培育壮大乡村产业,扶持壮大脱贫产业,促进农业增收;加快推进农村人居环境整治工作,实现农村旱厕、黑臭水体、垃圾乱堆动态清零,加快推动“四好农村路”建设,推进城乡交通运输一体化建设,建成一批特色彰显、风貌独特、文明善治的美丽乡村。严格落实“四个不摘”要求,持续做好三类户的监测帮扶,防止出现因灾、因病等突发严重困难返贫致贫,加大驻村帮扶、社会帮扶和消费帮扶力度,稳定脱贫群众就业,牢牢守住不发生规模性返贫底线。
(七)着力推动绿色低碳发展,进一步提升资源能源利用效率和保障能力
秉承“绿色生态是最大财富、最大优势、最大品牌”,加快实施全面节约战略,科学落实“碳达峰、碳中和”战略目标,有序推进能源替代和污染防治攻坚,创造条件尽早实现能耗“双控”向碳排放总量和强度“双控”转变,推动形成绿色低碳的产业结构、生产方式、生活方式和空间格局。
一是稳步推进碳达峰碳中和。进一步完善“1+11+7”碳达峰政策方案体系,编制《郑州市碳中和城市建设规划》。坚决遏制“两高”项目盲目发展,优化能耗“双控”制度,严格能耗强度控制,增加能耗总量管理弹性,强化重大项目建设能耗指标保障。持续推动实施重点用能企业节能改造三年行动计划和能耗在线监测平台企业端建设,严格“两高”项目管理,促进“两高”行业转型升级。研究谋划全市“十四五”能源发展目标和重大项目布局,加快推进郑州市区范庄110千伏、花马220千伏输变电工程等项目建设,提升外电吸纳能力和电网整体供电能力。积极推进新郑观音寺、荥阳环翠峪、登封大熊山等抽水蓄能电站项目前期工作,争取巩义后寺河项目开工建设。大力推进洛阳伊川—郑州薛店天然气输气管道工程项目建设工作,提升天然气利用保障能力。坚持节约优先,因地制宜发展绿色能源,利用登封、新密自然条件,积极发展太阳能、风能等清洁能源,积极推进地热能等清洁取暖,进一步压减煤炭消费,有效应对“煤荒”“电荒”。严格落实“三线一单”,进一步优化空间布局,系统推进山水林田湖草综合治理,提升全市生态碳汇能力。
二是持续加强污染防治。坚持精准治污、科学治污、依法治污,持续深入推进能源结构、产业结构、交通运输结构调整,全面实施PM2.5与臭氧协同治理,抓好工业企业、移动源和面源污染防控,实现减污降碳协同控制和空气质量持续好转。加快节水型城市建设,深化实施“四水同治”,建成投用贾鲁河综合治理生态修复工程,实施贾峪河生态治理、南水北调十八里河退水利用等重点工程。持续开展“河湖清四乱”“三污一净”等专项整治,力争全市国控、省控、市控河流断面水质达标,切实改善河湖面貌。严格建设用地准入管理,深入推进污染地块和国土空间规划“一张图”管理,探索开展农业污染面源调查监测,确保化肥、农药使用量零增长。
三是积极探索绿色生产、绿色生活。大力发展绿色交通,加快充电设施建设,推进绿色货运配送示范工程创建,构建“双环货运通道”,打造“5+10+500”城市绿色货运配送基础设施三级网络体系,减少运输污染。发展壮大绿色环保产业,大力培育新能源汽车、智能装备、新型材料等战略性新兴产业,积极推进垃圾焚烧发电厂建设,加快生活垃圾无害化处理和资源化利用,培育绿色低碳新动能。继续全面执行绿色建筑标准,大力推广保温一体化、装配式建筑、超低能耗建筑,力争全市装配式建筑占新建建筑面积达到30%以上。
(八)着力推动民生保障改善,进一步提升实现共同富裕的成色和底色
践行以人民为中心的发展思想,突出抓好“一老一小一青壮”民生工程,在教育、医疗、养老、住房等人民群众最关心的领域精准提供基本公共服务,让群众切实感受发展的温度,让老百姓更有获得感和幸福感。
一是落实落细稳就业举措。强化就业优先导向,完善就业优先政策,突出抓好重点群体就业,解决好高校毕业生等青年就业问题,健全灵活就业劳动用工和社会保障政策。加大创业扶持力度,鼓励支持农民工等人员返乡入乡创业。
二是统筹完善卫生健康保障体系。深入实施健康郑州18个专项行动。完善公共卫生事件应急指挥体制,加快疾控机构能力建设,推动郑州市公共卫生应急救治中心、传染病医院新改建等项目建设,提高重大突发公共卫生事件应对处置能力。加快国家、省级区域医疗中心、市级专科诊疗中心和县域医疗中心建设,推进优质医疗资源扩容和均衡布局。高质量推进市县一体的紧密型县域医共体建设,推动乡镇卫生院(社区卫生服务中心)服务能力普遍达标。深化医药卫生体制改革,完善现代医院管理制度,抓好短缺药品保供稳价。
三是积极应对人口老龄化。申报国家积极应对人口老龄化重点联系城市,推动应对人口老龄化相关政策和改革举措落地。加快养老服务领域标准制定,不断提升养老机构服务水平。创新“互联网+健康养老”服务模式,推进老年友善医疗机构和老年友好型社区建设,新增家庭养老床位4000张以上。推动三孩生育政策及配套支持措施落地见效。
四是大力发展社会事业。加快建设郑州美好教育,推进各级各类教育优质协调发展。深化“双减”改革,巩固午餐供餐和课后服务城乡全覆盖成果,试点推进义务教育优质均衡县创建,深入开展国家级“双新”示范区、示范校创建活动,力争10所市属高中建成投用,开工建设10所高中,加快已开工15所学校建设进度。着力解决职业教育产教融合与培养、就业等问题,以哈工大郑州研究院项目为重点,稳步推进优质高等教育资源引进。高标准承办全国第七届中小学生艺术展演活动。打造郑州“博物馆之城”,积极推动郑州科技馆新馆布展、国家方志馆中原分馆(市史志馆)展览展示和文献收藏等项目开工建设。持续推进社区服务项目化管理,不断创新“五社联动”模式,优化社区服务格局。
五是持续强化社会保障。兜住兜牢民生底线,积极做好社会保险扩面参保工作,完善多层次医疗保障体系。加快建设综合性医保热线平台,深化“互联网+医保服务”,推动郑开两地医保业务“一网通办”。不断完善社会救助体系。逐步完善住房保障体系,新开工棚户区改造4257套、基本建成3.2万套,保障性租赁住房筹集5万套,快速推进住房租赁市场发展。
【责任编辑:靳静波 】 【内容审核:黄瑞月 】 【总编辑:黄念念 】












