郑州东三环将建智能快速公交系统,你认为有必要吗?
大河报·大河客户端记者 宁田甜
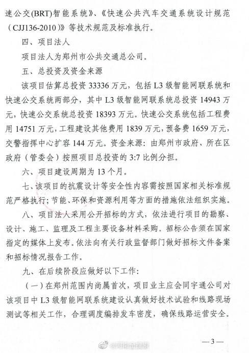
5月12日,有消息称,郑州市东三环(北三环东延线-东三环-南三环东延线)L3级智能网联快速公交示范工程可行性研究报告已通过发改委批复。项目估算总投资3.3336亿元,建设周期13个月。
消息一出,引发市民关注:快速公交站台占地方,且经常反复拆建。东三环高架桥本身是快速通道,此处还有必要再建快速公交系统吗?
对此,大河报•大河客户端记者进行了多方采访。
疑问:郑州东三环建快速公交系统,有必要吗?
近日,郑州市发改委下发红头文件,对《郑州市东三环(北三环东延线-东三环-南三环东延线)L3级智能网联快速公交示范工程可行性研究报告》进行批复。
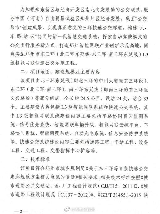
文件显示,该项目由北三环东延线(中州大道至东三环段)、东三环(北三环-南三环)、南三环东延线(东三环至文兴路段)等部分组成,全长约24.5公里,设站24处,站台33个。
消息一出,有市民疑问,郑州快速公交站台占地方,且存在反复拆建的情况,加上郑州东三环高架桥本身就是快速路,这里如果再建快速公交系统,有必要吗?
交通专家:对于大部分市民来说,快速公共交通系统还是很有必要
5月12日,国内外城市交通领域专家、北京快速公交项目总技术负责人、郑州市快速公交项目总顾问徐康明在接受大河报•大河客户端采访时说,现代城市都在提倡公交优先发展战略,要想“马儿跑得快,就要给马吃草。”快速公交系统,能让城市交通快起来。就郑州东三环拟建的快速公交系统而言,对于郑州的交通来说很重要,因为它连接了城市的北、东、南区域交通,且是智能网联快速公交系统,“我觉得在这个位置建快速公交系统很重要。”
“即使东三环高架桥是快速路,但那只针对机动车,而对于大部分市民来说,如果有了快速公共交通系统,无论生活还是工作,将会更加快捷、方便、高效。”徐康明说。
据了解,徐康明目前担任国家交通运输部、北京、上海、广州、深圳等城市政府部门的高级顾问,在公交行业也长期担任北京等不同规模城市的公交企业及交通新业态企业的高级顾问。
徐康明长期从事城市交通战略和地面公交理论的研究,在公交规划和运营实践方面经验十分丰富,是国内快速公交、公交都市、和多元化辅助公交领域的带头人和资深专家。
公交:郑州东三环BRT工程未来将作为轨道交通的有利补充,可吸引郑东新区和经开区市民多采用公共交通方式出行
5月12日,郑州市公交总公司相关负责人称,在《郑州市公共交通专项规划(2015-2030)》中,提出东三环为主要的BRT走廊之一。2018年2月,郑州市第十四届人民代表大会常务委员会第三十六次会议,审议批准郑州市2018年政府投资项目计划,东三环快速公交(北三环东延-东三环-南三环东延)公交项目为公交都市建设项目。
郑州市于2012年10月入选第一批创建国家公交都市示范城市。中心城区的公共交通已基本形成由轨道交通、快速公交、常规公交共同构成的“快、干、支、微”四级公交网络。
东三环BRT工程项目的建设,有助于郑州市快速公交骨干网络体系的完善,将原由北三环、西三环、南三环、中州大道构成的三环BRT廊道向东扩展为真正意义上的三环BRT廊道,对于进一步贯彻落实公交优先战略、巩固公交都市建设成果具有重要意义。
该项目是支撑和引导城市空间结构发展的迫切需要,可加强郑东新区与经济开发区南北向发展轴的联系,可服务于中国(河南)自由贸易试验区郑州片区的发展。
同时,它也是积极响应《“畅通郑州”白皮书(2019-2021)》、缓解城市交通拥堵和停车难的迫切需要。
东三环BRT工程项目实施后,有利于保障新增设公交线路的运行速度和服务水平,吸引郑东新区和经开区的居民出行采用公交方式,从而缓解小汽车保有量持续快速增长所带来的交通拥堵以及停车难等问题。
该快速公交项目建成后,首先,有助于降低居民出行时间和费用 。东三环BRT工程项目的适时实施,将原BRT环线东延,扩大了郑州市BRT系统的服务范围,将有助于缓解郑东新区和经开区的公交覆盖率低的问题,为沿线居民出行提供安全、方便、快捷、舒适的公交服务。其次,有助于引导城市空间结构调整。 东三环BRT工程项目加强了郑东新区与经济开发区南北向发展轴的公交联系,并服务于中国(河南)自由贸易试验区郑州片区的发展,引导和支撑城市空间结构的优化调整。再者,有助于减少污染和保护环境。符合资源节约型、环境友好型社会的发展需要,从而有效抑制小汽车无序发展可能导致的交通拥堵、停车难等问题。 最后,有助于优化城市客运交通体系。东三环BRT工程,未来将作为轨道交通的有利补充,在郑东新区与经济开发区南北向发展轴、中国(河南)自由贸易试验区郑州片区形成以大运量客运交通为骨干、常规公交为主体、其他公交方式协调发展的一体化、多层次的客运交通体系。
链接:自动驾驶系统目前应用状况
资料显示,国际自动机工程师学会(简称SAE)将自动驾驶从L0至L5共分为6个等级,其自动驾驶技术水平也从0级至5级递增。
L0级:L0级别的自动驾驶仅能提供警告和瞬时辅助。值得注意的是,主动刹车、盲点监测、车道偏离预警和车身稳定系统都属于L0级别的自动驾驶。
L1级:能够帮助驾驶员完成某些驾驶任务,且只能帮助完成一项驾驶任务。代表性技术应用有车道保持系统、定速巡航系统。目前我国部分量产车型加装了L1级辅助驾驶系统。
L2级:可以同时自动进行加减速和转向的操作,也意味着自适应巡航功能和车道保持辅助系统可以同时工作。目前,少数高端车型加装了L2级半自动驾驶系统。
L3级:“解放双手”阶段,车辆在特定环境中可以实现自动加减速和转向,但驾驶员要随时准备接管车辆。少数高端车型已加装了L3级高度自动驾驶系统。例如,奥迪A8L就搭载了L3级别的自动驾驶技术,沃尔沃和特斯拉也已经实现L3级别自动驾驶技术。目前在天津、常州等地投放使用的熊猫智能公交的自动驾驶技术是介于L3级和L4级之间。
L4级:可以实现驾驶全程不需要驾驶员,但是会有限制条件,例如限制车辆车速不能超过一定值,且驾驶区域相对固定。实现L4级别自动驾驶后已经可以不需要安装刹车和油门踏板了。今年5月17日,省政府和宇通客车联手打造的5G智能公交项目在郑东新区智慧岛落地,4辆宇通L4级自动驾驶巴士开始在智慧岛开放公交道路试运行。
L5级:完全自动化,完全自适应驾驶,适应任何驾驶场景。但是涉及法律、高科技突破等限制,目前尚处于研发和实验阶段,对应的产品目前还没有出现。
来源:大河客户端
【责任编辑:靳静波 】 【内容审核:黄瑞月 】 【总编辑:黄念念 】






