郑中国际学校小升初学费坐上直升机?
大河报·大河客户端记者 吕高见
“学校擅自涨价,去年学费13000元,今年突然涨到一个学期13000元。”7月21日,有多名小升初孩子家长向大河报•大河客户端记者反映,郑州郑中国际学校初中部违规涨价,让他们有点不能理解,此外生活费也涨了不少。
面试承诺一万三,结果交钱一学期一万三
7月21日上午,一名不愿透露姓名的孩子家长介绍,小升初面试时候,老师承诺说一年学费13000元左右,最多不会超过13500元,没想到家长20号交钱时候,才突然发现收费单上是一学期13000元。
上述家长称,孩子处在上学的关键时刻,一开始就选择的这所学校,也摇上号了,费用都提前考虑好的,现在突然涨了许多,感觉太贵了上不起,但是假如不上现在孩子咋办?
“学校擅自涨价,也不知道经过物价部门审批没有?”多名家长表示,在学校招生简章上显示2019年学费每年13000元,住宿费每年1100元。而今年每学期住宿费预收750元,学费涨了,住宿费也跟着涨了。他们向教育部门反映,对方称已经派人前来处理了。
公开资料显示,郑州市郑中国际学校,原郑州市郑中实验学校(郑州中学分校),创办于2009年9月,2011年纳入郑州中学教育集团,成为郑州市人民政府优质教育资源倍增工程项目学校。设小学部、初中部和高中部。
物价部门正审批中,以年为单位收取差额部分
到底家长反映的情况是否属实?随后,记者进行了多方调查。
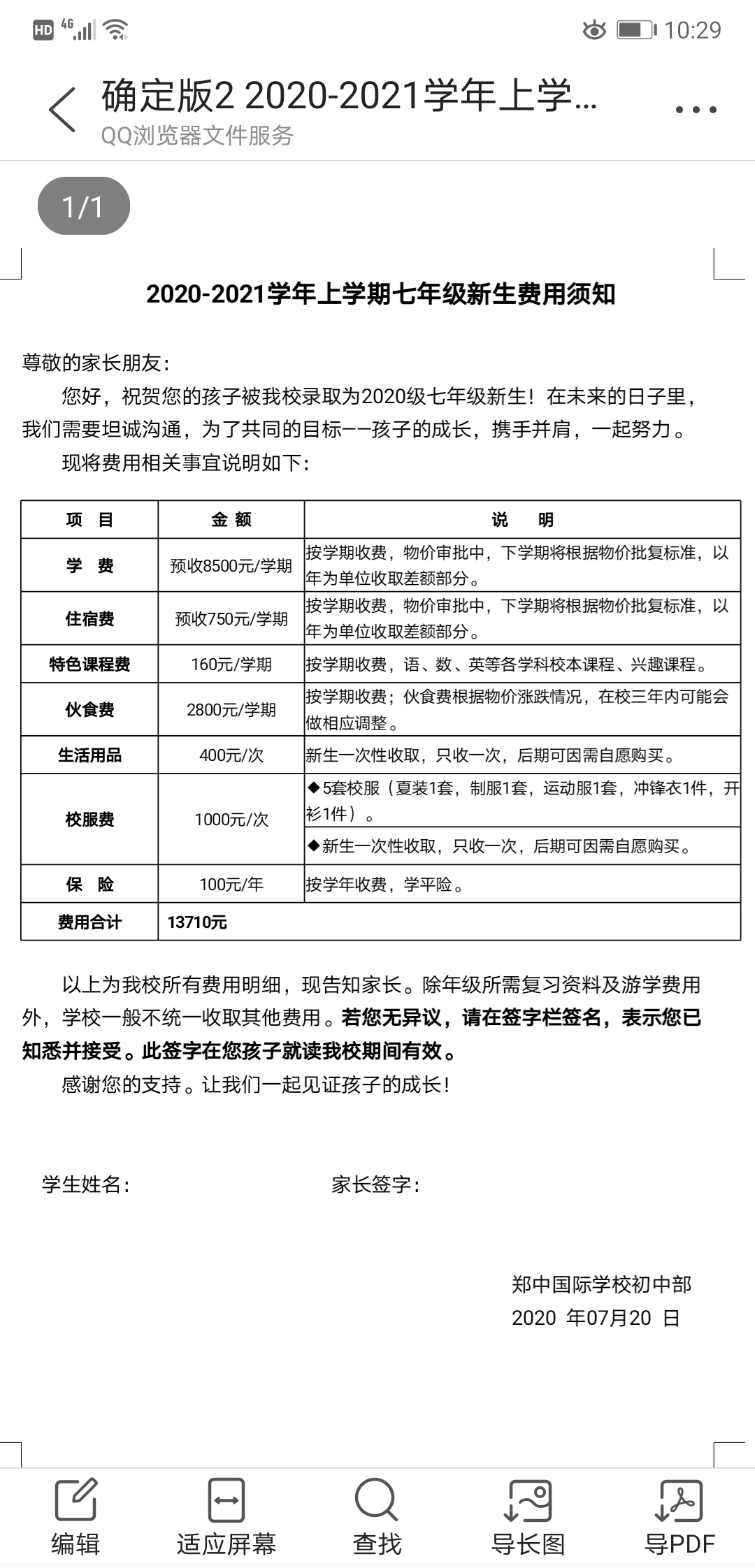
记者注意到,在“小升初”2020年郑州市郑中国际学校招生简章收费标准显示:2019年学费确实是13000元/年,住宿费1100元/年。(2020年按照上级主管部门最新审批收费标准执行。)
对此,记者联系到了该校校长助理郭晓惠,她解释说,计划招生上面写的是2019年是13000元,2020年是按照物价批复的标准进行收费,在今年2月份时候,已经报到物价部门了。“因为疫情原因,都正在批复之中,到现在还没批下来。”
按一般的情况,物价局是允许3年一次进行批复的,按照增长速度的30%。所以这次收费,他们也体谅到家长心情,先预收了一个学期8500元,就没有收完,目前在等待物价局审核下来再补差额。
“可能是家长理解错了。”对此,郭晓惠坦言,2019年的收费标准学费13000元,还没算其他项目,而今年上半学期的是各项加一起13000多元。
不过,记者发现,郑中国际学校初中部2020-2021学年上学期七年级新生费用须知学费一栏金额8500元/学期,后面的说明显示,按学期收费,物价审批中,下学期将根据物价批复标准,以年为单位收取差额部分。
有家长质疑,既然物价审批还未通过,学校应该按照去年的标准,一个学期学费收费6500元,而不应该让家长预交8500元,这明显是违规的。
郑州家长反映学费涨价的初中不止一所
当天上午,负责民办教育的郑州高新区教体局一名工作人员接受大河报•大河客户端记者采访时称,此前已接到家长的投诉电话,相关领导也到现场处理了。
据他了解,郑中国际学校是民办学校,每年收费都有物价部门核定的一个收费标准,并非随便乱收的。目前物价部门正在给学校核定收费,学校是预收费的,每个学期学费8000多元,然后等到最终的结果,按照核定的标准进行多退少补。
学校方面也给家长做了解释,家长可能有些不了解,物价部门每年都会对他们收费是有合理标准的,学校不能在合理标准之外去收费的。
记者注意到,为维护全市良好的教育生态,确保2020年民办初中学校招生工作平稳进行,现对2020年民办初中学校招生工作纪律进行再强调。其中一条提到,不得高于物价部门核准的收费标准收取学费。
此外,另有家长反映郑州一八初级中学学费存在擅自涨价情况,当天上午,记者联系上了该校,一名工作人员表示他们不存在擅自收费现象,都是按照相关规定。记者留下联系方式,让该校负责人回电,截至当晚发稿,仍未收到任何回复。
记者调查了解到,在郑州一些民办学校,关于小升初问题,今年学费大多均有所上涨。
当天下午,郑州市发展和改革委员会一名工作人员表示,现在学校报到他们这里,目前他们正在陆续审批,都还没有批出来,正在走相关流程。只要是收费标准出来后,他们网站和学校都会进行公布。如果收费过高,他们不会审批的。
关于此事进展,大河报•大河客户端将持续关注。
来源:大河客户端
【责任编辑:靳静波 】 【内容审核:黄瑞月 】 【总编辑:黄念念 】



