渤海银行郑州分行被罚150万元,违规输血房地产等

02.09.2019  15:31

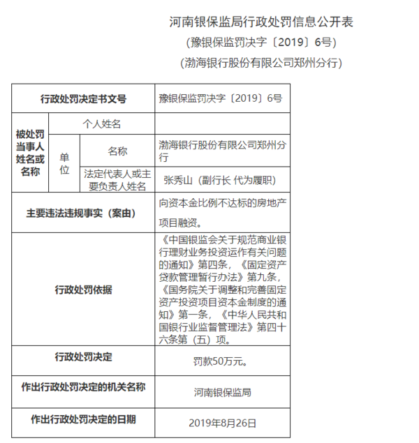
大河财立方消息 9月2日,记者从河南银保监局网站获悉,渤海银行郑州分行收到河南银保监局3张罚单,合计被罚150万元。

罚单显示,因向资本金比例不达标的房地产项目融资、违规为房地产项目提供融资、违规向政府购买服务项目融资等3大违规事由,渤海银行股份有限公司郑州分行及张秀山(副行长 代为履职)收到河南银保监局3张罚单,合计被罚150万元。

相关报道:

农发行河南省分行被罚30万元:重要岗位轮岗不到位

关联交易违规,河南登封农商行被罚100万元

【责任编辑:靳静波 】 【内容审核:李敏雪 】 【总编辑:甄慧敏 】