郑州征收682亩土地,涉及惠济区、 二七区、中原区等
16.09.2021 09:21
本文来源: 河南一百度
【大河财立方消息】9月15日,郑州市政府发布关于落实郑州市实施2018年度第四批城市建设用地的通告。
通告显示,郑州市征收682.074亩(45.4716公顷)集体土地已获批准,具体情况如下:
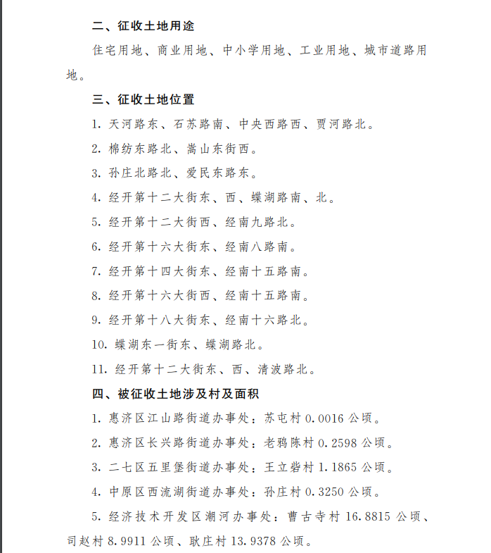
征收土地用途:
住宅用地、商业用地、中小学用地、工业用地、城市道路用地。
征收土地位置:
1. 天河路东、石苏路南、中央西路西、贾河路北。
2. 棉纺东路北、嵩山东街西。
3. 孙庄北路北、爱民东路东。
4. 经开第十二大街东、西、蝶湖路南、北。
5. 经开第十二大街西、经南九路北。
6. 经开第十六大街东、经南八路南。
7. 经开第十四大街东、经南十五路南。
8. 经开第十六大街西、经南十五路南。
9. 经开第十八大街东、经南十六路北。
10. 蝶湖东一街东、蝶湖路北。
11. 经开第十二大街东、西、清波路北。
被征收土地涉及村及面积:
1. 惠济区江山路街道办事处:苏屯村0.0016公顷。
2. 惠济区长兴路街道办事处:老鸦陈村0.2598公顷。
3. 二七区五里堡街道办事处:王立砦村1.1865公顷。
4. 中原区西流湖街道办事处:孙庄村0.3250公顷。
5. 经济技术开发区潮河办事处:曹古寺村16.8815公顷、 司赵村8.9911公顷、耿庄村13.9378公顷。
6. 经济技术开发区京航办事处:闫坟村3.8883公顷。
【责任编辑:孙晓艳 】 【内容审核:黄瑞月 】 【总编辑:黄念念 】本文来源: 河南一百度
16.09.2021 09:21
故
事





