好消息!河南女子职业学院正式获批
23.03.2020 20:00
本文来源: 河南一百度
3月23日,记者从省妇联获悉,经河南省人民政府批准,河南女子职业学院设立。
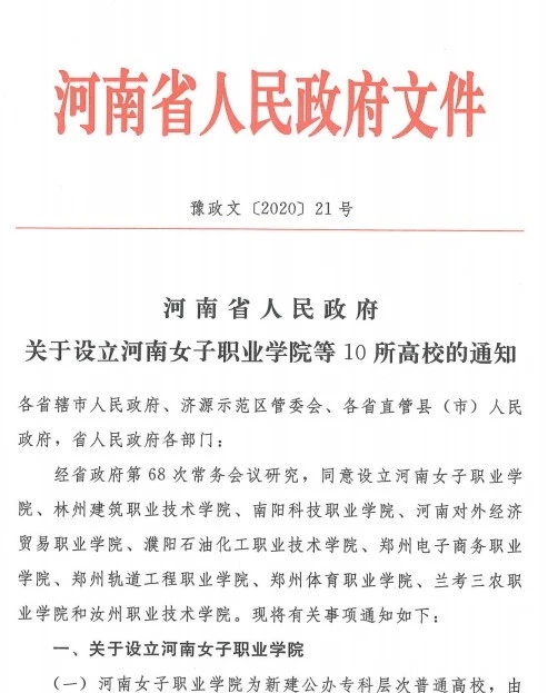
日前,河南省人民政府下发了《关于设立河南女子职业学院等10所高校的通知》(豫政〔2020〕21号),明确了设立河南女子职业学院的有关事项。
省政府通知明确,河南女子职业学院为新建公办专科层次普通高校,由省妇联举办和管理,办学经费由省妇联参照省管同类学校经费标准予以保障。省教育厅负责教育教学管理工作。
大河报记者了解到,河南女子职业学院主要面向行业和地方培养适应经济建设社会发展需要的技术技能型人才。该校专科层次全日制普通在校生规模暂定为5000人;首批开设学前教育、音乐教育、美术教育、电子商务、社会工作5个专科专业,专业设置按国家和我省有关规定办理。
通知明确,省妇联要依法加强对学校的管理,指导学校制定总体发展规划,不断深化教育教学改革。省教育厅要定期对学校的办学情况和经费使用情况进行检查。
来源:大河客户端
【责任编辑:魏山龙 】 【内容审核:黄瑞月 】 【总编辑:黄念念 】本文来源: 河南一百度
23.03.2020 20:00



