2023年河南省质量标杆拟认定名单公示,建龙微纳、天力锂能等在列
25.05.2023 11:26
本文来源: 河南一百度
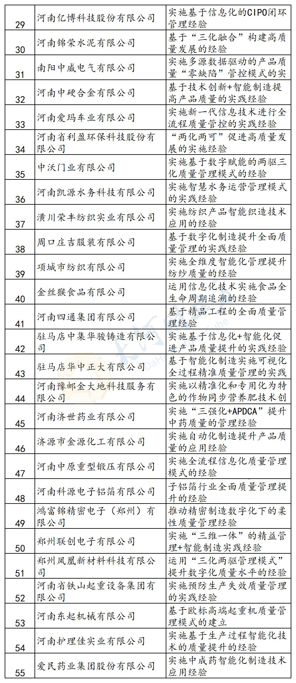
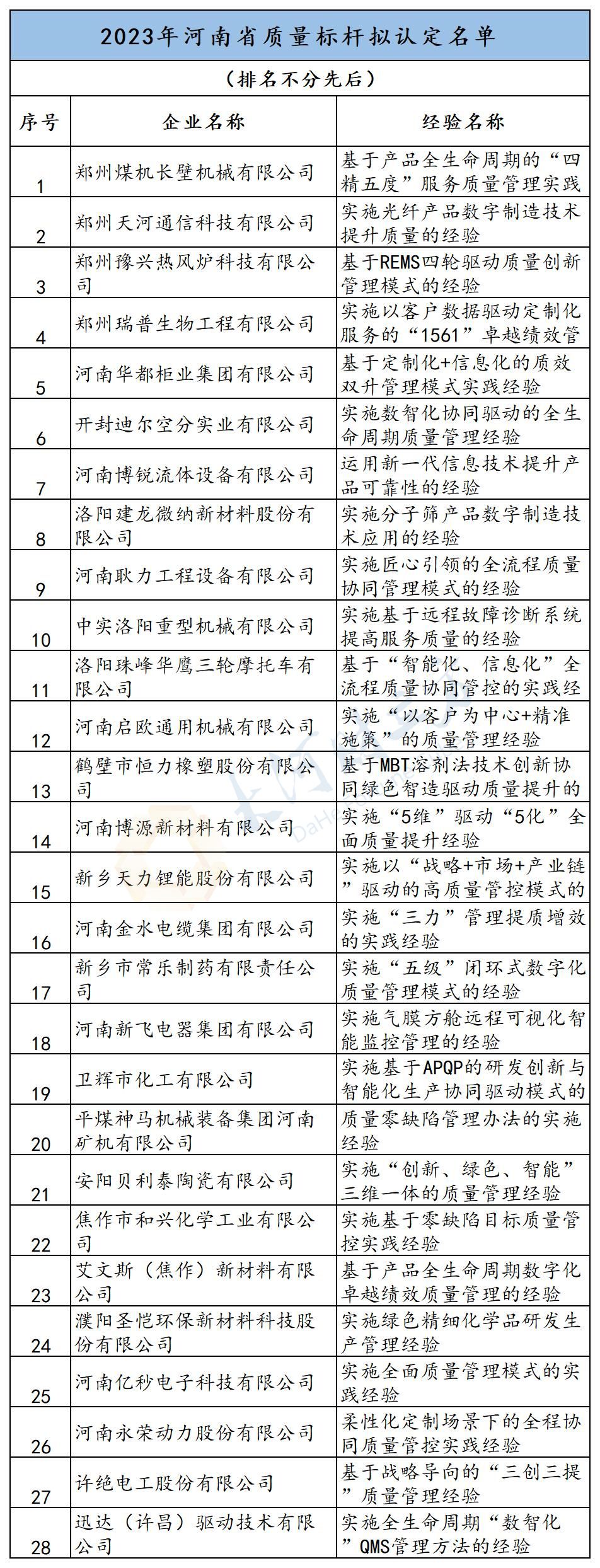
【大河财立方消息】5月25日,河南省工信厅公示2023年河南省质量标杆名单,拟确定55项典型经验为2023年河南省质量标杆。
记者梳理发现,郑州煤机长壁机械有限公司、洛阳建龙微纳新材料股份有限公司、新乡天力锂能股份有限公司等55家企业在列。
据悉,质量标杆是指企业在系统提升产品和服务质量的实践过程中,形成的具有示范效应、可借鉴、可推广的质量管理方法。2023年质量标杆典型经验遴选,主要目的是强化提升企业质量管理水平,培育产品卓越、品牌卓著、创新领先、管理现代的优秀企业,深入挖掘全面质量管理赋能制造业竞争优势提升、促进制造业高质量发展的典型经验。
【责任编辑:牛尚 】 【内容审核:黄瑞月 】 【总编辑:黄念念 】本文来源: 河南一百度
25.05.2023 11:26



