河南省完成发行440.96亿元地方债,利率公布
07.04.2023 15:20
本文来源: 河南一百度
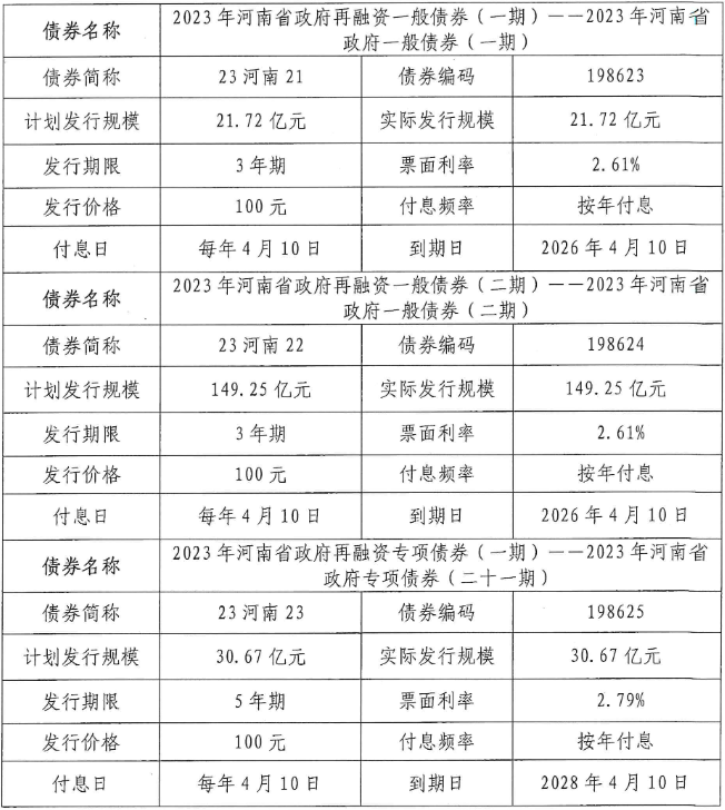
【大河财立方消息】4月7日,河南省财政厅公告,2023年河南省政府一般债券(一至二期)和专项债券(十一至二十一期)已完成招标。
据悉,本次债券发行总额为440.96亿元,其中,3年期再融资一般债券计划发行170.97亿元;239.32亿元专项债券将用于317个项目。
具体中标情况如下:
附项目表:
河南省城乡发展专项债券拟募投项目清单
河南省社会事业专项债券拟募投项目清单
河南省棚改专项债券拟募投项目清单
【责任编辑:钱艳红 】 【内容审核:黄瑞月 】 【总编辑:黄念念 】本文来源: 河南一百度
07.04.2023 15:20





















