考驾照的看过来:因疫情耽误考驾照的,不算考试次数
大河报·大河客户端记者 邵可强 董楠 通讯员 谢育健
“因疫情耽误考试的,不算考试次数,但需要另行预约,考试期间实行一人一车一消毒。”3月13日,为满足广大群众办理交管业务续期,当天起,洛阳交警在做好防疫措施的前提下,逐步恢复全市车辆入户、驾驶员考试、违章处理等部分车管业务。
大河报·大河客户端记者了解到,我省各地交管业务逐步恢复,驾考、入户、违章处理等可延期办,群众不必担忧。
【探访1】因疫情耽误驾考的,不算考试次数
据洛阳市驾驶人管理所所长盛建厚介绍,3月13日起恢复开通预约办理驾驶人报名建档、补换证、驾驶人审验和满分学习业务等服务窗口业务,办理之前需通过“洛阳警民通”微信公众号提前预约办理时间,为了避免人员聚集,提醒群众严格按照预约时间办理业务。
此外,从3月16日起,逐步恢复开展机动车驾驶人考试工作(科目一、科目二、科目三和安全文明驾驶常识考试),有需要的群众,可通过“交管12123”手机软件办理机动车驾驶人预约考试业务。
盛建厚解释说,开通驾管业务,是根据洛阳市疫情防控形势和广大市民群众的实际需求,预约期间将分时段进行预约,考生应按照预约时间前来考试。此外,对于已经预约考试因疫情未能参加考试的情况,不算考试次数,如需考试可再次预约即可。
【探访2】考驾照实行一人一车一消毒
恢复驾考,考场内都做了哪些防护措施呢?
盛建厚说,考生进入待考大厅前会进行详细登记,测量体温、出示“洛康码”后才能进入待考大厅,每个考生间隔至少1.5米,一辆车考试结束后将有专人对车辆进行消毒后才通知其他考生上车考试。他们也将根据每个考点考生预约情况,适当增加或减少预约名额。
此外,洛阳市自3月10日已经全面恢复各辖区大队违法处理业务办理工作,还恢复部分车管窗口业务。
洛阳交警提醒广大群众,尽量减少外出,如有办理上述已开通车管业务的群众,均可通过“洛阳警民通”微信公众号或“交管12123”软件、互联网交通安全综合服务平台(ha.122.gov.cn)进行网上预约办理。
【回应】延期办理交管业务不处罚
3月13日,大河报·大河客户端记者从省公安厅交警总队了解到,为服务保障企业复工复产工作,方便群众办理车驾管相关业务,根据目前全省疫情防控形势,从2月24日开始我省各级交管部门已逐步恢复线下车驾管业务办理。
据了解,疫情期间,为方便群众、企业办理车驾管业务,我省开通补领换领驾驶证、机动车选号、申领免检标志、交通违法处理、交通事故的快速处理等25项交警业务网上办理,群众可以登录交通安全综合服务管理互联网平台,或者是“交管12123”手机APP,在网上办理业务。
同时,部分交警业务可以延期办理。比如说驾驶人考试、审验,机动车查验、检验等,群众不能按时参加或者不能按时到场的这些业务,可以延期办理。在此期间,对驾驶证逾期未换证、未审验、机动车逾期未检验等情形,不予处罚。
省公安厅交警总队有关负责人提醒说,因为全省各地疫情不同,具体恢复情况,群众办理前可提前咨询当地车驾管部门。
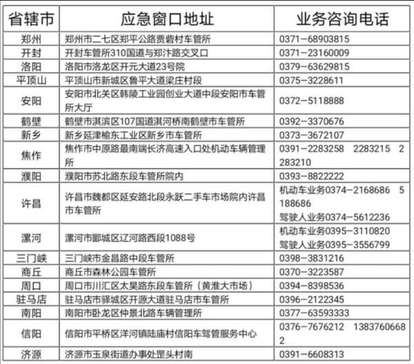
附各地车管所咨询电话:
来源:大河客户端
【责任编辑:靳静波 】 【内容审核:黄瑞月 】 【总编辑:黄念念 】




