8月23日起郑州全面恢复新冠疫苗接种
23.08.2021 09:33
本文来源: 河南一百度
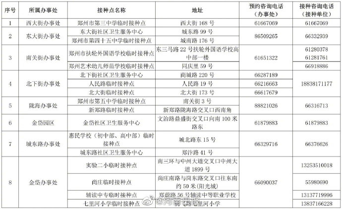
记者8月23日获悉,从今天开始,郑东新区19家新冠病毒疫苗定点接种门诊,将全面恢复接种。而在今早,记者了解到,郑州市各个辖区新冠疫苗临时接种点和固定接种点也在陆续恢复接种。此前,为了助力核酸检测和12-17岁青少年新冠疫苗接种,部分接种点暂停了成年人疫苗接种服务。
从今天起,各接种点将为包括流动人口在内的12岁以上市民提供接种服务,需要接种第一针及间隔50天以上需要接种第二针的市民可前来接种。
据悉,近期郑州还到货一大批三剂次重组新冠病毒疫苗,该疫苗相邻2剂次之间的接种间隔建议1个月以上,具体以接种门诊通知为准。
【责任编辑:孙晓艳 】 【内容审核:黄瑞月 】 【总编辑:黄念念 】本文来源: 河南一百度
23.08.2021 09:33
故
事
@郑州居民 新冠疫苗接种全面恢复 看清间隔时间别空跑
河南报业全媒体记者 魏浩 张瞧
连日来,河南一百度
接种新冠病毒疫苗24小时后才能做核酸检测?因此错过第五轮核检怎么办?
郑州第五次全市全员核酸检测正在进行中。河南一百度





