郑州这家市场接到通知:4月底前搬迁
4月中旬,位于新郑市郭店镇107国道附近的郑州天汇钢材市场接到搬迁通知。之后不久,多家钢材市场向120多个商户抛来橄榄枝,希望他们能入驻经营。但商户们却犹豫不决,踯躅不前。
他们中间,有的做生意12年搬了9次家,有的13年搬了6次,还有的6年间搬了5次......
“有没有能让我们稳定经营3年以上的市场?而不是‘昙花一现’!”商户们说,这种担忧,才是让他们最近他们食不下咽的主要原因。
最新:4月中旬接到拆迁通知,6月底前须全部搬完
田进取最近有点睡不着、吃不香。
这种情况下,作为高盾不锈钢总经理、郑州市钢贸商会不锈钢分会秘书长的他,却比以往更关心国际上的疫情动态,也更关心中美贸易的变化。
“如果对身边的变动无能为力,关心更远的世界则能抵消内心的焦虑。”田进取说,或许,这就是古人常说的“人无远虑,必有近忧”吧。
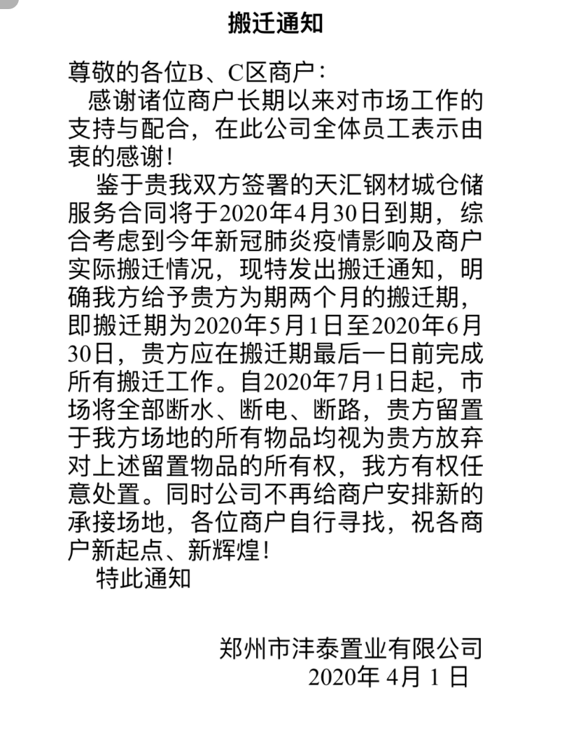
田进取的“近忧”来自一纸搬迁通知。
天汇钢材市场通知他合同将于月底到期,限其搬离。但鉴于今年疫情导致了经营下滑,市场允许他可以经营到6月底,5、6两个月房租可以免交。
田进取2014年开始做钢材生意,6年间,已搬了4次家,这一次再搬的话,就是第5次了。
和田进取一样,接到搬迁通知、面临搬家的还有天汇钢材市场B区和C区的120多家商户。而在此之前的2019年8月,这个市场内的A区80多家商户已全部搬离。
据知情人士介绍,天汇钢材市场位于新郑市郭店镇,2017年五一开业,截至今年4月底,刚刚运营3年。
商户们搬离后,市场原址将由某开发公司建设住宅小区。
天汇钢材市场有关工作人员证实了上述消息。
商户:做生意12年搬了9次家,有的市场只呆了几个月
“搬一次家至少损失100万。”
4月22日,看着市场内工人正在操作的航吊,李俊峰叹了一口气。
13年前,李俊峰在郑州市城东南路成立了和致祥实业有限公司,开始做钢材生意。后来随着市场搬迁,搬到南三环,又搬到南四环、金马钢材市场、天汇钢材市场,这次,又要面临新一次搬家了。
郑州裕康金属材料有限公司即将面临第9次搬家。其总经理夏高桥称,他在钢材行业干了12年,已经搬了8次家。其中,光在南三环就了3次,南四环搬了4次,有的市场只呆了几个月,又开始搬家了。
“城市发展快,市场变化也快,所以搬家就多。”商户们说,搬家不怕,只要下一次新搬的市场能长久稳定地经营,客源不断。
但事实是,每搬一次家,老客户就要流失一部分,而搬一次家,小点的公司,损失十几万元、几十万元,大公司能损失上百万元。
李俊峰说,如果找不到合适的市场,他公司里价值200多万元的设备,就得找个地方存放,而光存在设备的租金,也是一笔不小的开支。
说法:钢贸商在一个市场的稳定经营期限最长不超3年
据郑州市钢贸商会常务副秘书长代振锋介绍,目前郑州市钢贸商有2000多家,分布在大大小小十几个钢贸市场。
但让商户们纠结的是,之前进驻的大部分钢材市场都不长久,经营时间多在1至3年。
“像这次要搬迁的天汇钢材市场,2017年招商时,说好的我们能在这儿干6年,结果从一两年前就开始放风,说市场要搬了,到这次搬迁前,满打满算刚刚3年整。”有商户称,2017年五一之前,现在的天汇钢材市场还是一片荒地,当时钢贸商们听说这儿马上要建一个新市场,大家在谁也不认识的情况下,就开始排队交钱,排队的人甚至从现在的市场直排到紫荆山南路。
有商户补充介绍,2017年时郑州多家市场面临搬迁,商户们无处可去,后来就被天汇接收了,大家这才集中到一起干了几年,生意刚刚做起来,有了起色,今年4月中旬的一纸搬迁通知,让这种岁月静好变成了“昙花一现”。
近日,天汇钢材市场要搬迁的消息传出后,仿佛一夜之间,新郑龙湖方圆5公里内,出现了好几家新钢材市场,有的原来是做物流园的,现在也改名要做钢材了。
但钢贸商们犹犹豫豫,却不敢上前。
“新市场能干几年?会不会再搬?那儿会不会只有‘场’而形不成‘市’?”商户们说,这都是很现实的问题,也都是他们在搬迁前必须要考虑的问题。
因为这,一个商户甚至称,最近一段时间,他80%的精力都用在了找市场上,而不是做生意。
也是因为这,即便在其他市场交了部分定金,天汇钢材市场的大部分商户还是决定到6月初再搬家。
“万一这中间再有啥变化呢,还是等等再说。”有商户称。
诉求:每个钢贸商年营收几千万至十几亿元,为何找不到一个稳定市场?
在天汇钢材市场的商户们四处寻找新的市场时,新密一个新建的钢材市场正在招商。
据业内透露,该市场和新郑龙湖的新金马物流中心是一家,目前,新金马物流中心已入驻80多家现货交易的钢贸商,全部满员,新密的新市场是该市场另外拿的一块地,今年4月初开始招商。
“新金马物流中心和新密的金马智慧物流港,都是我们的自有土地,商户可以放心经营。”新金马物流中心一位负责人称。
但天汇钢材市场的商户对此也有担心:大部分钢材市场都在新郑龙湖附近,如果搬到新密了,到时形不成规模,会不会有客源?这个市场能做起来吗?
“武汉、无锡、西安等,都有中储钢材来主导当地的钢材市场,作为正在建设国家中心城市的郑州,我们也希望有政府部门来主导这个行业。”有商户称,他2008年进入这个行业时,郑州还只有800多个钢贸商,目前已经增至2000多家,这说明随着市场的需求,这个行业还在发展壮大。
2000多个钢贸商,小的一年出货量上万吨(每吨4000元),大的一年出货十几万吨。按销售额算,小企业年销售几千万元,大企业达十几亿元,每家公司能解决十几至三四十个工人的就业。
有一次,郑州的钢贸商们去许昌参观,当看到当地一家钢材市场的航吊锈迹斑斑时,很多人都很激动。
“人家在当地干了20多年没挪窝,机器风吹日晒雨淋,生锈很正常。我们呢?三天两头搬家,机器哪有机会生锈。”钢贸商们说,他们也不求像别的市场一样能在一个地方干个10年、8年,希望下次再搬的新市场,能干3年以上就中。
【责任编辑:孙晓艳 】 【内容审核:黄瑞月 】 【总编辑:黄念念 】


