郑州市拟评定这27个建设工程项目为劳动用工标准化工地
27.07.2020 16:40
本文来源: 河南一百度
【大河财立方消息】7月27日,郑州市城乡建设局发布关于2020年第二季度创建建设工程劳动用工标准化工地评定结果的公示,拟评定27个建设工程项目为2020年第二季度郑州市建设工程劳动用工标准化工地。
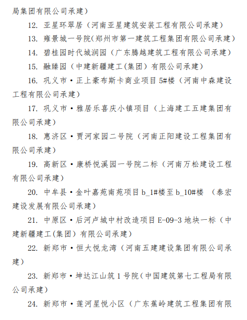
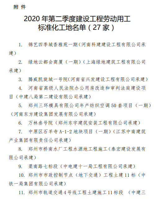
公示显示,按照《郑州市城乡建设委员会关于开展创建建设工程劳动用工标准化工地活动的通知》(郑建文〔2017〕121号)精神,依据建设工程劳动用工标准化工地创建标准,经建设工程施工总承包企业申请,工程管理部门初步认定,市城建局“创建活动”领导小组研究,拟评定“锦艺四季城香雅苑一期”等27个建设工程项目(名单附后)为2020年第二季度郑州市建设工程劳动用工标准化工地,公示期为2020年7月27日至8月2日。
附:郑州市建设工程劳动用工标准化工地名单
【责任编辑:孙晓艳 】 【内容审核:黄瑞月 】 【总编辑:黄念念 】本文来源: 河南一百度
27.07.2020 16:40





