依托多家上市公司,河南15家省级中试基地服务清单出炉
06.03.2023 18:54
本文来源: 河南一百度
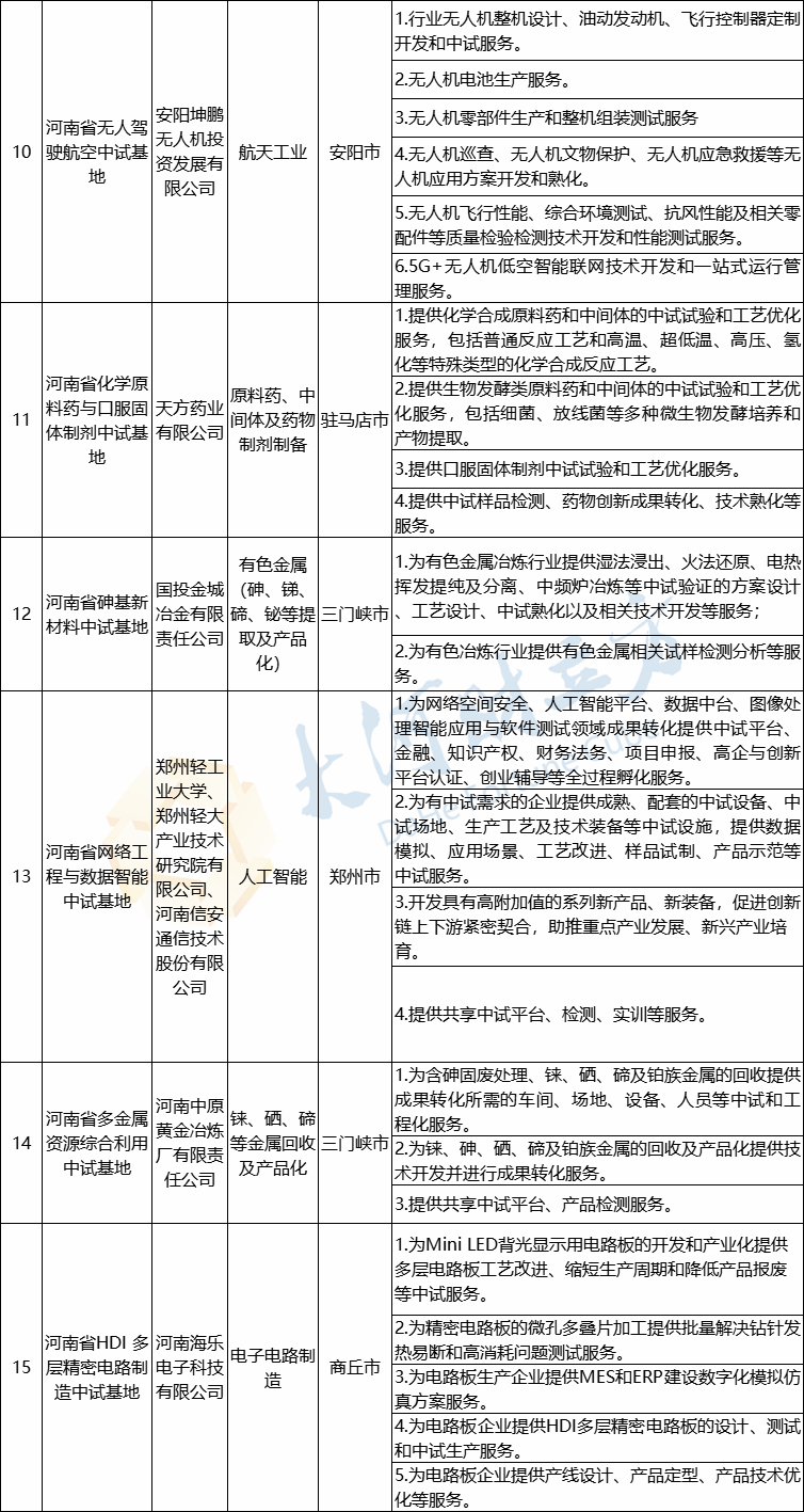
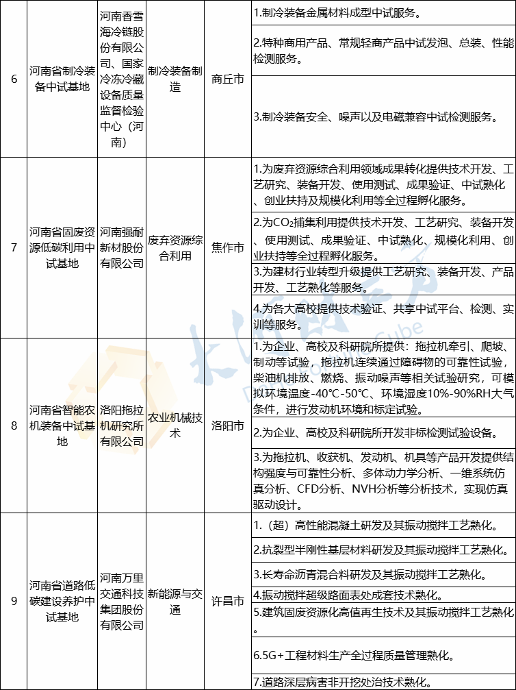
【大河财立方消息】3月6日,据河南省科技厅,为加强对第三批15家河南省中试基地的指导和服务,切实发挥省中试基地的中试熟化服务功能,省科技厅梳理汇总了《第三批河南省中试基地服务清单,有中试服务需求的单位或团队(个人)可对接洽谈。
据悉,第三批15家河南省中试基地包括:依托平高集团的河南省电气装备中试基地、神马股份和中维化纤的河南省高性能尼龙纤维中试基地、金丹科技的河南省生物降解材料中试基地等15家省中试基地。
附:第三批河南省中试基地服务清单
【责任编辑:牛尚 】 【内容审核:黄瑞月 】 【总编辑:黄念念 】本文来源: 河南一百度
06.03.2023 18:54




