20家!河南省化工园区名单公示
16.08.2021 14:56
本文来源: 河南一百度
来源: www.henan100.com
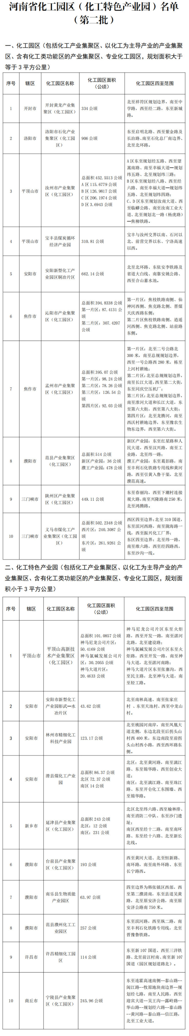
【大河财立方消息】 河南省应急管理厅、河南省发展和改革委员会、河南省工业和信息化厅、河南省自然资源厅、河南省生态环境厅联合发布关于河南省化工园区名单(第二批)的公示。此次公示的名单包含化工园区和化工特色产业园两大类。其中,化工园区10家,化工特色产业园10家。
【责任编辑:钱艳红 】 【内容审核:黄瑞月 】 【总编辑:黄念念 】本文来源: 河南一百度
16.08.2021 14:56


