郑州拟认定5家国际科技合作基地
15.12.2021 10:00
本文来源: 河南一百度
来源: att.dahecube.com
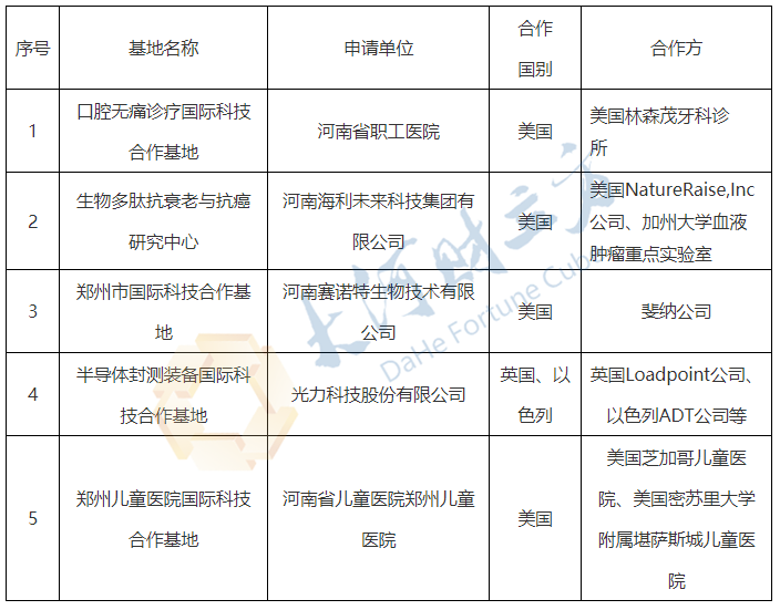
【大河财立方消息】12月14日,据郑州市科技局官网消息,经相关程序,郑州公示国际科技合作基地认定结果,涉及光力科技、河南省职工医院、河南海利未来科技集团、河南赛诺特生物技术等5家单位。
名单如下:
【责任编辑:孙晓艳 】 【内容审核:黄瑞月 】 【总编辑:黄念念 】本文来源: 河南一百度
15.12.2021 10:00
故
事
紫光、中软国际重大项目启动,一批重磅项目落地郑州高新区
【大河报·大河财立方】 一场论坛会议含金量如何,河南一百度
史占勇:郑州将以最优惠的政策,支持各类市场主体做优、做大、做强
【大河报·大河财立方】(记者 唐朝金 王磊彬 吴河南一百度
郑州两家企业同日宣布启动北交所IPO,已辅导备案
【大河报·大河财立方】一日之内,河南一百度
