注意!河南41家医院因医疗器械问题被通报
14.07.2020 18:20
本文来源: 河南一百度
7月13日,记者从河南省药品监督管理局(以下简称河南省药监局)获悉,该局近日公布了关于2019年下半年关于医疗器械检查整改情况的通告,涉及医疗器械经营企业、生产企业和使用单位。
41家医院被整治,彩超仪、呼吸机等是检查重点
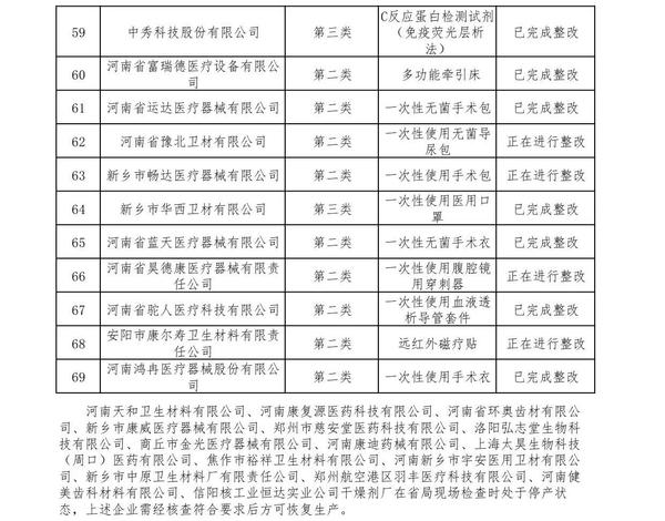
2019年下半年,依据《药品医疗器械飞行检查办法》,河南省药品监督管理局共组织对41家医疗器械使用单位开展了飞行检查。
针对高值医用耗材、无菌和植入类、体外诊断试剂、注射用透明质酸钠、定制式义齿、彩色超声诊断仪、全氟丙烷气体、婴儿培养箱、呼吸机等重点产品,制定检查方案,按照医疗器械使用质量监督管理办法等要求,重点检查。
对检查中发现的问题和线索,检查组已移交医疗器械使用单位所在地监管部门根据《医疗器械监督管理条例》《医疗器械不良事件监测和再评价管理办法》《医疗器械使用质量监督管理办法》等有关规定进行依法调查、处理。
驼人医疗等医疗器械生产企业被查
河南省药监局指出,2019年下半年,依据《药品医疗器械飞行检查办法》,检查主要涉及无菌、体外诊断试剂、医用电气、齿科材料、贴敷类共86个产品。
该局针对不同产品特点和风险类型企业,制定检查方案,按照医疗器械生产质量管理规范及配套法规文件要求,重点检查企业落实质量安全主体责任落实情况、产品质量安全管理情况,对采购、生产过程、产品检验和产品可追溯性等重点环节进行了全面检查。
检查发现,部分企业对医疗器械法律法规掌握不熟练,风险管理意识有待进一步提高;企业不同程度的存在原材料采购控制不严格、产品放行控制不到位、文件记录不规范等问题。
来源:大河客户端
【责任编辑:钱艳红 】 【内容审核:黄瑞月 】 【总编辑:黄念念 】本文来源: 河南一百度
14.07.2020 18:20






