河南拟发行146亿元地方债,期限7年
29.05.2023 11:42
本文来源: 河南一百度
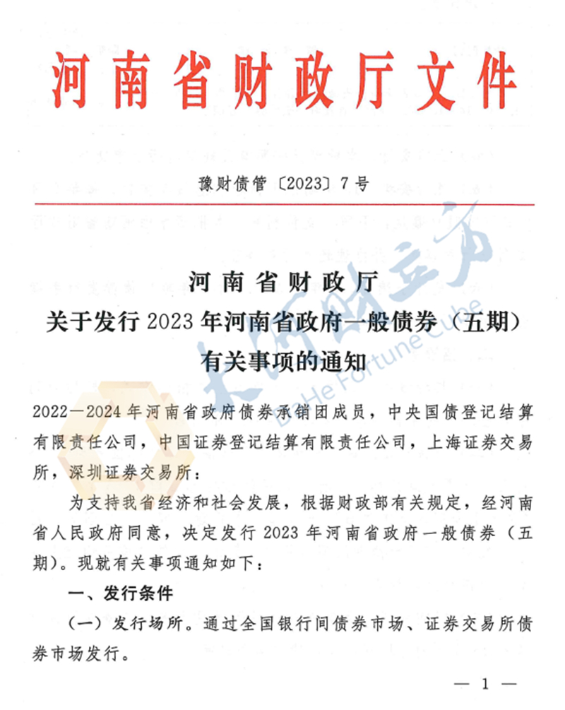
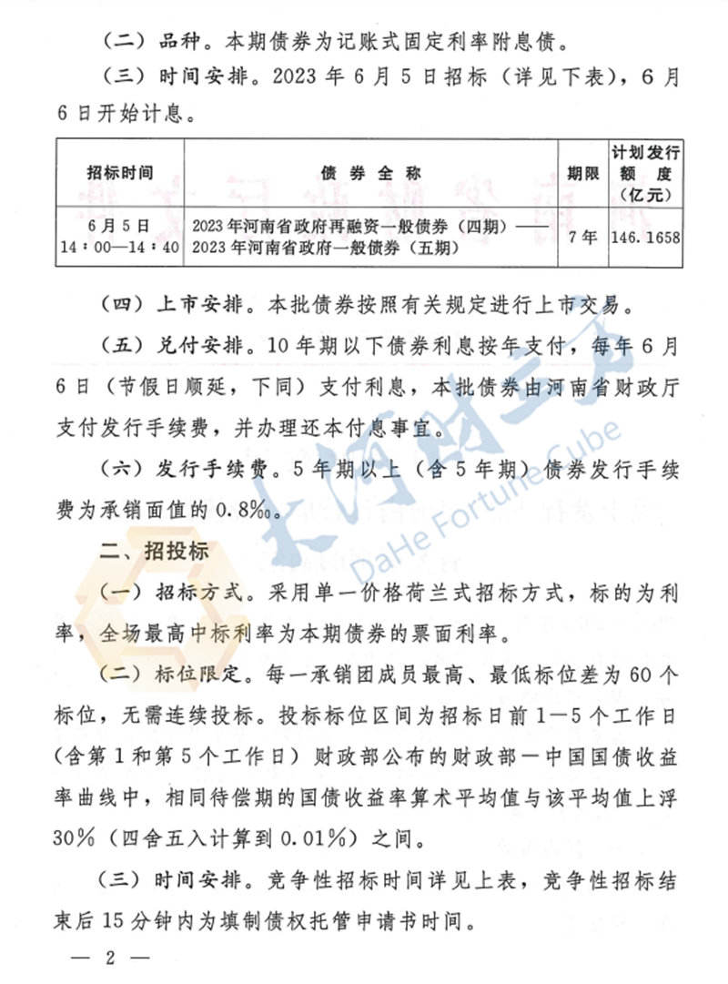
【大河财立方消息】5月29日,河南省财政厅通知,为支持河南省经济和社会发展,决定发行 2023 年河南省政府一般债券 (五期)。
该期债券规模146.16亿元,期限7年。招标时间为6月5日,发行手续费为承销面值的 0.8‰。
【责任编辑:牛尚 】 【内容审核:黄瑞月 】 【总编辑:黄念念 】本文来源: 河南一百度
29.05.2023 11:42
河南又一家种业企业启动A股上市,为农业产业化省重点龙头企业
【大河财立方 记者 陈玉尧】继秋乐种业北交所上市后,河南一百度
河南省司法厅、省工信厅开展《河南省专精特新企业培育支持办法(试行)》立法调研
【大河财立方消息】近日,河南一百度








