河南公示912家“十四五”重点用能单位(附全名单)
19.06.2023 08:10
本文来源: 河南一百度
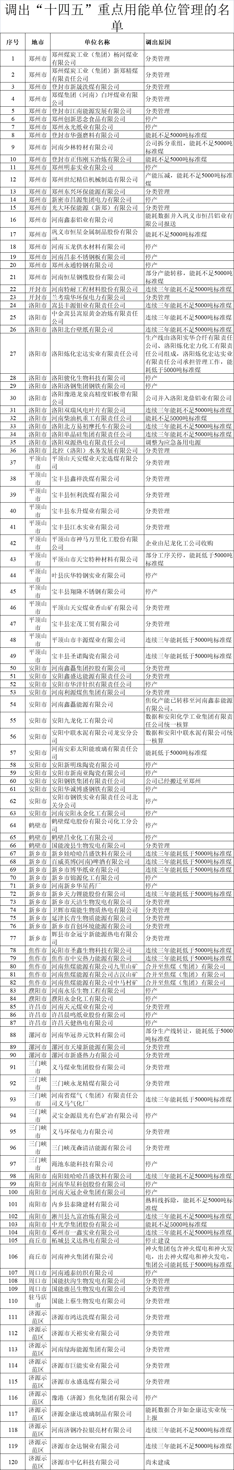
【大河财立方消息】日前,河南省发展改革委公示河南省“十四五”重点用能单位名单调整结果,共涉及912家单位。
公示信息称,经各有关企业报送年度能源消费报告、各省辖市和济源示范区发展改革部门初审,并征求相关单位意见,形成了“十四五”重点用能单位名单,共计912家。其中,调入能源消费量超过5000吨标准煤的企业198家;调出停产企业、变更能源消费统计主体企业或连续三年能源消费量低于5000吨标准煤的企业120家。
附全名单
【责任编辑:钱艳红 】 【内容审核:黄瑞月 】 【总编辑:黄念念 】本文来源: 河南一百度
19.06.2023 08:10












