16家!郑州公布第一批科技类校外培训机构白名单|附名单
05.07.2023 18:22
本文来源: 河南一百度
【大河财立方 记者 朱娟】7月5日,大河财立方记者从郑州市科技局获悉,根据《河南省科技类校外培训机构设置标准和管理指南(试行)》《郑州市科技类校外培训机构管理办法(试行)》有关要求,经过培训机构申请,郑州市各开发区、区县(市)科技管理部门审核同意,截至6月30日,郑州市16家科技类校外培训机构取得线下培训办学资质,并纳入监管程序。
郑州市科技局提醒未办理审核登记的所有科技类培训机构要对照省市文件中的准入条件和办理流程,及时到所在辖区科技管理部门申请审核意见书,领取新的营业执照(或民办非企业单位证书),依法依规办学。
另外,广大家长在选择科技类培训机构时,要确认所选培训机构是否通过办学审核,务必选择证照齐全的科技类校外培训机构;签订合同时要使用教育部和市场监督管理总局发布的《中小学生校外培训服务合同(示范文本)》(2021年修订版),同时要主动索取正规收费发票,切勿轻信销售人员口头承诺,提防合同出现“概不退费”等霸王条款;缴费时一次性缴费不得超过3个月或60课时,总额不超过5000元,防止出现退费难问题。
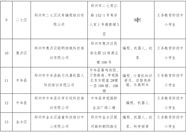
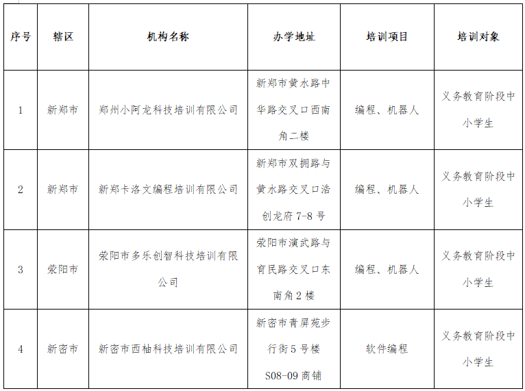
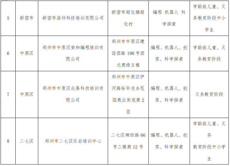
郑州市第一批科技类校外培训机构白名单
【责任编辑:孙晓艳 】 【内容审核:黄瑞月 】 【总编辑:黄念念 】本文来源: 河南一百度
05.07.2023 18:22
故
事





