“最严门禁”时代的郑州之二: 扎堆?断货?网友建议“错峰出行”
大河报·大河客户端记者 段伟朵
4日下午,郑州市金水区一小区发出“12点禁止出入”紧急通知,需外出上班的业主在向门岗出示工作证及单位证明。
近日,郑州市不少小区管控再升级,实行起“特殊时段特殊管理”,上午固定时段开放小区,供居民外出购买生活必需品,明确“中午12:00以后一律不允许出行”,因工作需要出行者可凭单位证明不受该时间限制,被网友称为“最严门禁”。
更严,是为了进一步防控疫情,但同时也带来一些问题,比如,不少网友留言,集中时段购物,超市买菜人太多,托大河报建议,能否小区居民“错峰出行”?
特殊时期,防控疫情是第一要务,但市民的“菜篮子”也是民生热。超市买菜需要排队多久?菜好买吗?咋安全买菜?针对大家关注的问题,大河报·大河客户端记者5日、6日再次进行走访,帮你探寻答案。
【现象】“最严门禁”导致买菜扎堆,有网友称“后悔出门”
“今天去家辉买菜,真是后悔呀,人多得很,交钱排队等待20分钟以上。看样子不能再出门了。”5日下午,记者收到了一位朋友发
这样的情况,不是特例。
家住郑东新区的宋先生告诉记者,他们所在的小区4日也开始严控了,上午9-12点是开放时间,不过,第一天就发现,超市人巨多,不少人因为严控,开始选择出门大量买菜。“叶子菜,大爷大妈一开门就进去抢,很快就卖空了。”
“从大年初一到现在没出过门,昨天下午准备买菜,发现不让出了,所以今天上午赶紧出来买菜,还跟亲朋好友都说了。”6日,家住金水区的市民冯先生告诉记者,超市的人比平时要多,“大家都趁着这个时间出来啊。”
【走访】雪地街道行人少,生鲜超市买菜记者排队10分钟
6日上午10时许,大河报·大河客户端记者走访了郑州市金水区的多家超市。平日人流密集的小饭店、蛋糕店、洗车行等基本都大门紧闭,没有开始营业。街上的行人一度十分稀少。
6日上午,郑州市街道上,附近居民都出来买菜、买食品
不过,到了生鲜超市附近,路上的人渐渐多了起来,大家大多都是手提蔬菜、水果等各类食品,戴着口罩,步履匆匆。
在一家临街的小生鲜蔬菜店,记者看到,不大的店面,挤满了前来购物的市民,店里西红柿、黄瓜、土豆、青菜、豆腐、鸡蛋等食品供应充足;红彤彤的草莓、黄澄澄的香蕉、粉嘟嘟的苹果也比较充足。
随后,记者又来到金水区广电南路上的一家丹尼斯超市,门口两个收银台,排队结账的人已经排得很长,记者粗略查点,每队等待排队结账的大约十余人。超市内,生鲜区的消费者比较多,基本都在采购蔬菜、水果、蛋奶、方便面等食品类。超市中的绿色叶子菜均已卖空,菜心、油麦菜、茼蒿、小白菜、苦菊、黄心菜、上海青、韭菜等售价在2块多到6块多之间。
十余人排队,需要等多久?记者体验发现,大约需要10分钟。超市工作人员告诉记者,超市每天上午来的人比较多,下午相对少一些。蔬菜每天都会有供应,但叶子菜很快就会被买光。
【建议】集中购物易引起聚集,不同小区能否“错峰出行”?
小区门禁更严,是为了进一步防控疫情,让大家没事不要外出。但同时也带来一些问题,比如,有网友提出,市民都集中在上午9点-12点这几个小时出门买菜,会不会更容易引起聚集?
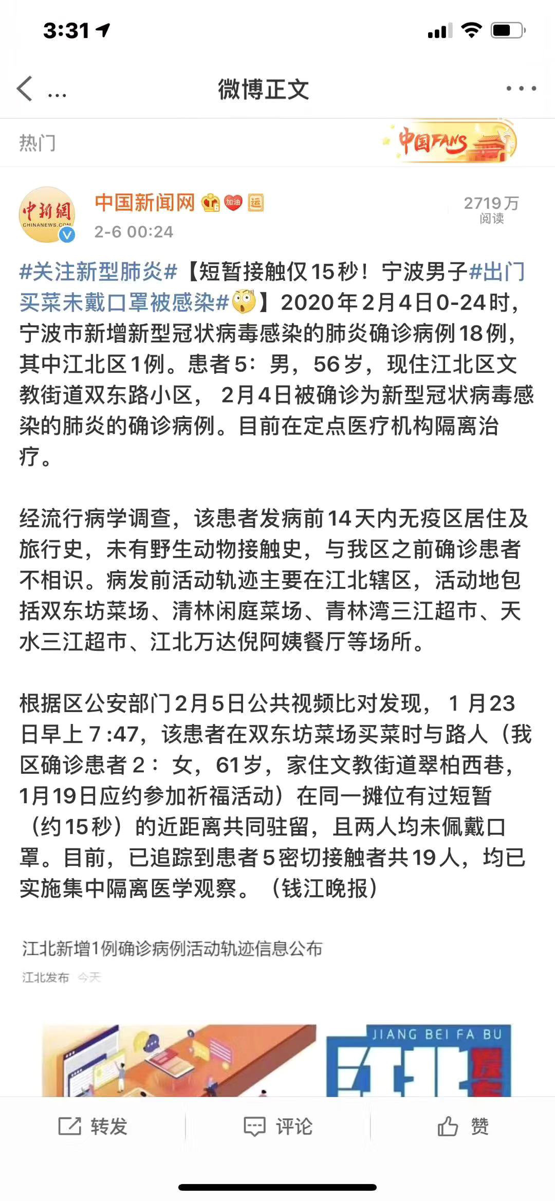
5日,据钱江晚报报道,宁波市江北区一名男子,因为出门买菜没有戴口罩被感染,其中,根据区公安部门2月5日公共视频比对发现,1月23日早7:47,该患者在双东坊菜场买菜时与路人(我区确诊患者2:女,61岁,家住文教街道翠柏西巷,1月19日应约参加祈福活动)在同一摊位有过短暂(约15秒)的近距离共同驻留,且两人均未佩戴口罩。
“买菜接触15秒被感染”,这样病例的出现让买菜这个再普通不过的行为,变得更加小心翼翼。
对此,不少网友建议,小区加强管理、把疫情阻挡在门外是好事,但做法可以更加科学。比如分开时段,“错峰出行”。也有网友戏称:可以根据门牌号“单双号”出行,上午单号出去,下午双号出去。
【支招】
“最严门禁”何时会改变?目前并没有明确时间表,需要根据疫情防控情况另行通知。在目前“最严门禁”下,如何安全买菜?记者进行了采访,并搜集整理了一些好的经验做法。
(1)线上购物、“云买菜”了解下?不过有电商今日已卖断货
线上购物,成为特殊时期的最佳选择。记者了解到,目前,不少超市都开通了线上模式,推出了线上蔬菜箱。这样既可以减少接触,也能保证日常所需。
不过,受疫情防控及春雪影响,网上购物的订单也有限量,今日,就有一家本地电商及时按下接单“暂停键”。
大河报记者搜集整理了一批线上生鲜售卖,供郑州读者参考。
以上为大河U菜网,每天定期上货,如果此刻点开发现缺货不要急,可随时刷新
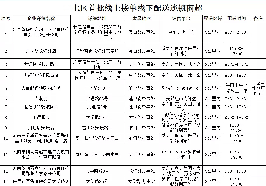
此外,大河报记者了解到,3日,二七区为了让辖区居民不出门就能买到生活必需品,上线了13家商超,线上接单,线下配送。
春节假期突然爆发疫情,米面油、肉蛋菜上升为老百姓关注的热点话题,居民普遍担心买菜难、买菜贵。二七区政府靠前研判,为方便市民采购生活必需品,以及节后人员返郑、企业复工等极易造成商超经营性场所人员聚集,产生不稳定因素,为最大限度降低交叉感染风险,全方位遏制疫情扩散蔓延,按照“能线上不线下,能分散不聚集”的原则,积极组织引导辖区连锁商超开展线上接单、线下配送服务,做到疫情防控和群众生活保障双统筹。目前,二七区首批线上接单、线下配送规模以上商超共有13家。
此外,丹尼斯开通了“新鲜到家无接触配送”。
(2)单位证明是个好东西
为啥要上午扎堆买菜?因为下午不让出去。下午都不让出去吗?并不是。大河报记者采访中了解到,很多小区“午后门禁”并非严苛的一刀切,而是给“上班族”留下了“口子”。主要是持单位上班证明,就可以在下午正常出入。
记者走访多家超市了解到,这几天,超市上午人多,下午人少,如果不是特别着急吃菜,家中老人完全不需要赶在上午“挤”着买菜,而是应当为了防控安心留在家中,家里人下班回来路上可顺道买菜。
(3)老年人不会上网买菜咋办?
提到网购,对于年轻人来说,是非常简单的,但对家里老人来说,无疑是“数字鸿沟”。针对这种情况,年轻人可以“线上”尽孝,帮助爸妈买菜。
有心的郑州市民张先生直接下了三单蔬菜箱,一箱自用,一箱给父母家,一箱给岳父母家
【提醒】戴好口罩、适量购买,别过度囤货
记者走访发现,不少超市都安排了日常消毒等制度。收银员、理货员也都戴着口罩、手套,甚至有收银员在没有防护服的情况下,穿着雨衣工作。 但对于市民来说,买菜途中,一定要做好防护。快速购物,不刻意扎堆,挑菜或者排队时可适度与前人拉开距离。
大河报提醒,不要因为“门禁”而过度囤货,不要因为“门禁”反而在不是特别需要的情况下扎堆出行。
最后,被新华社、人民日报双双“点名”的“网红”提醒送给大家。
【责任编辑:孙晓艳 】 【内容审核:黄瑞月 】 【总编辑:黄念念 】





















