郑州多位市民举报的300条老旧小区加盖违建 没有下文了?官方回应

15.05.2019  21:58

大河报·大河客户端记者 李帅 实习生 赵凡凡 文图

5月10日,大河报AⅠ08版以《楼顶加盖违建 执法单位强制拆除》为题,报道了郑州市金水区一小区“二房东”私自加盖违建房屋,被多部门联合强行拆除,且郑州市不少老旧小区也存在此类现象。该报道刊发后,迅速引起了不少市民的关注。据大河报·大河客户端记者从郑州市城管热线12319获悉,短短不到一周的时间,他们就接到了三百条多位市民反映老旧小区等地加盖违建、私搭乱建的举报。然而,当这些举报转办时,却遇到了具体该由谁执行,以及执行难等问题!

莲花嘉园小区,楼顶正在强行拆除时的照片

回顾:“二房东”加盖违建被强拆,类似问题可向城管举报

5月9日上午,在郑州市民航路莲花嘉园小区2号楼,一处加盖在该楼顶层阳台上的违建房屋,因私自改建管道、周围邻居担心对居民楼主体造成安全隐患等问题,被金水区城管部门、未来路街道办事处等单位联合强行拆除。据当时现场受访的未来路街道工作人员称,加盖的违建房屋为‘二房东’私自加盖,他们曾多次劝阻,并与城管部门多次对其下达自行拆除通知,但该“二房东”拒不履行,并以“打游击”的方式将违建房屋建成。为保障周围居民的正常生活,今年4月份,他们在得到郑州市城管部门批复后,便联合金水区城市管理行政执法局等单位,对此处加盖的违建房屋进行了强制拆除。

在当时的采访中,大河报·大河客户端记者深入调查后,发现在报社线索平台上,有不少市民曾向报社热线反映过小区居民楼加盖违建房屋的情况,且大多加盖违建情况发生在郑州市的一些老旧小区内。

对此,记者在采访中,曾就老旧小区楼顶加盖违建一事,向郑州市城市管理局咨询。据当时受访的相关工作人员称,目前,郑州市规划执法已划入他们行政执法监察支队。如果有市民发现居民楼上加盖违章建筑,可直接拨打12319,或拨打他们的立刻办举报热线0371—67172000进行举报,他们行政执法监察支队会立即进行核实、处置。

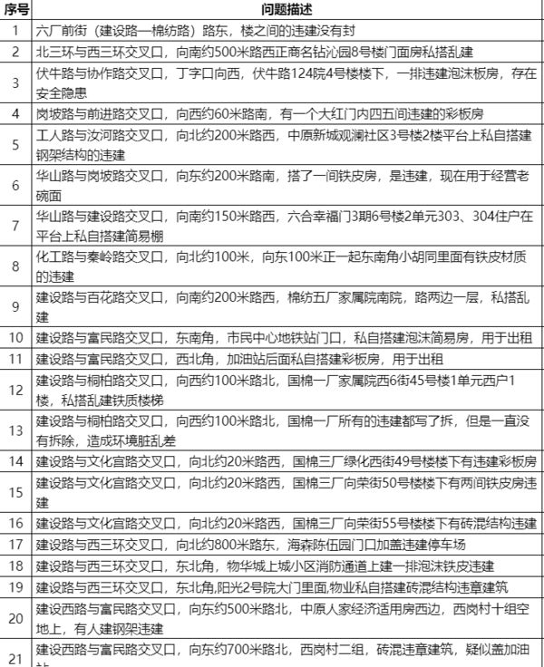
12319接到的部分市民举报截图

讲述:三百多条违建举报,转办追踪遭遇落实难、推进慢

根据上述情况,遇到类似加盖违建,只要向郑州市城管局投诉举报,该局行政执法监察支队就能进行查处。那么,几天过去了,郑州市老旧小区中加盖违建的举报、查处是否有所进展?

5月15日上午,据大河报·大河客户端记者从郑州市城管热线12319获悉,自从报社的报道刊发后,他们每天都能接到众多市民关于加盖违建、私搭乱建的举报,其每天的举报数量几乎占据当天总量的一半,他们每天也都在努力转办、跟踪后续情况。然而,情况却非常不理想,甚至因举报后续迟迟没有进展,他们接线人员还频频遭受市民质疑和粗暴的言语。

“之前的报道说可以向我们反映,也可以向城管局立刻办反映,但立刻办根本就不管这些举报,有市民给立刻办打电话,就被推给我们。”12319一工作人员说,为市民解决难题是他们的工作,他们接到举报后,也曾第一时间转办给监察支队,但监察支队却表示根据相关文件,建成区域内的加盖违建、私搭乱建是由各区城管部门负责查处。可当他们将投诉又转办给各区城管部门时,得到的回复却是其忙于其他工作无暇顾及,甚至他们多次催办,得到的回复也仅仅是会去现场再看一看,就没有下文了!

据该名工作人员称,郑州老旧小区加盖违建、私搭乱建的情况,确实是一个不小的问题,他们也很想帮举报市民一一解决,给市民一个满意的答复。但目前的情况,举报转办后,一直没有进展,他们也是束手无策,不知道该由谁来办,又该由谁来监督执行难、推进慢等问题?

一老旧小区居民楼上建造的活动房

市民:老旧小区加盖违建已成“顽疾”,应当“快刀根治”

在了解到上述情况后,大河报·大河客户端记者随即对一些老旧小区进行走访,采访了多位老旧小区居民,并回访了一些举报市民。据多位受访的老旧小区居民表示,老旧小区楼顶加盖违建和小区内私搭乱建已经成为了一种顽疾,不仅影响居民楼的安全,还给小区消防等安全通道设置了障碍,政府部门应当“快刀根治”。

据居住在郑州市顺河路某小区的受访市民陈先生说,他们小区也是也是一个老旧小区,不仅小区内的居民楼上有很多加盖违建,小区大门口处还有一排私搭乱建的活动房,严重影响小区大门附近的安全通道,必须好好地整治一下了。

同时,在回访举报市民中,一位举报市民说,他家旁边的违建已经存在有七八年了,违建房屋严重影响他家里的采光,且之前违建房顶所排放的雨水更是直接流到他家的房间内,严重影响了他一家人的正常生活。为此,他也多次向相关部门反映举报,但如今相关部门给违建房屋主人下达自行整改通知快一年了,仍没有结果。

之前采访中,记者曾拍摄的某老旧小区提升改造正在粉刷居民楼墙体

建议:查处违建与老旧小区整治提升,能否一并进行?

在之前的报道中,记者曾通过网络查询发现,郑州市有不少街道办事处正在提升改造辖区老旧小区整治工作。且当时受访的几个办事处工作人员也曾表示,拆除违建也是他们整治老旧小区环境的一部分工作。如若遇到有业主拒不履行,他们也会与城管执法部门沟通,配合城管执法部门进行拆除。

走访中,有几位曾看到报社报道,知道上述情况的市民建议,既然郑州市的办事处街道办事处在提升改造老旧小区,且拆迁违建也是提升改造老旧小区的一部分工作,为何不能联合起来,将老旧小区的违建、私搭乱建投一并查处整治呢?只要主管查处违建的郑州市城市管理局等部门能否出面牵头,让各区城管部门联合街道办事处对正在提升改造老旧小区早已下达自行整改的加盖违建、私搭乱建进行集中进行强行拆除,相信该情况很快就能得到很大的改变。

回应:建成区违建由各区城管查处,老旧小区改造包含对违建拆除

5月15日下午,大河报·大河客户端记者就此事致电郑州市城市管理局。据该局相关工作人员称,对于12319遇到的情况,他已经有所了解。按照属地管理,违建查处是由各区城管部门负责,他们是主要负责业务指导。但凡有类似线索,他们12319也会一一记录,让市民能有举报渠道,他们也会将举报情况及时转办给各区城管部门,督促落实。他们也希望能和其它政府部门沟通,共同协调将该问题进行推进。另外,整个老旧小区提升改造工作是由房管部门牵头。

随后,记者就违建房屋、私搭乱建监管查处,咨询了郑州市城市管理局行政执法监察支队。据该支队相关工作人员介绍,执法规划领域分为市执法和区执法,市执法是负责市区国有土地上违反城乡规划法律法规的查处。像老旧小区加盖违建、私搭乱建是由各区城管综合执法部门负责,其主要负责住宅区、办公区、生产区等建成区域违反城乡规划法律法规的查处工作。

最后,记者又致电了郑州市住房保障和房地产管理局。据该局相关工作人员表示,老旧小区提升改造工作确实是他们房管局牵头的,具体工作是老旧小区改造办公室负责。按照工作要求,老旧小区改造是要先拆除老旧小区内的违建,然后再进行改造。具体实施工作是由各区实施,通过街道联合城管、房管联合执法。老旧小区改造办公室里的成员就有城管部门领导,各项工作也都在进行中。

来源:大河客户端

【责任编辑:靳静波 】 【内容审核:李敏雪 】 【总编辑:甄慧敏 】