@郑州居民养老保险参保人:确保激活社保卡金融账户,否则会影响待遇正常发放!
6月24日,大河报·大河客户端记者获悉,为充分发挥社会保障卡便民、惠民、利民作用,加快社会保障卡在城乡居民养老保险领域中的应用,根据人社部、河南省人社厅相关要求,结合郑州市城乡居民养老保险工作开展的实际情况,决定自2020年7月份起,凡参加城乡居民养老保险且年满60周岁及以上符合新增养老待遇领取条件的参保人,全部使用社会保障卡发放待遇。
温馨提醒
为保证城乡居民养老待遇的正常发放,请及时前往所持社会保障卡对应的金融机构激活社会保障卡金融账户。
如有社保卡业务等相关问题,详情请咨询社保卡服务网点。
郑州市目前已建立市-县(市、区)-乡镇-村-合作银行五级社保卡服务体系,构造了“双15”(城区步行15分钟,农村步行1.5公里)半径服务圈,实现了信息查询、领取待遇、持卡缴费、办理社保卡等业务的“就近办、一次办”。
1. 郑州市政务服务大厅-社保卡服务窗口
可以办理的业务包括:个人社保卡挂失、补办、解挂、密码重置、社保卡账户激活、即时制卡等业务,及单位统一社保卡新办申请、邮寄业务。
地址:郑州市中原西路与西四环向东100米路北郑发大厦3楼人社局区域社保卡综合窗口
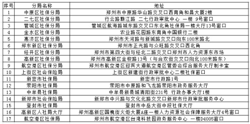
2. 县(市)区社保分局-社保卡服务窗口
可以办理的业务包括:个人社保卡挂失、补办、解挂、(老卡置换)、密码重置、社保卡账户激活、即时制卡等业务,及单位、社区统一社保卡新办申请、邮寄业务。
地址详情见文末: 附图1
3. 五县一区乡镇劳保所
可以办理的业务包括:个人社保卡的挂失、解挂、补办、老卡置换、社保卡账户激活等业务。
五县一区指的是登封、新密、新郑、荥阳、中牟、上街,注意五县一区乡镇劳保所暂未开通即时制卡业务。
4. 村(社区)卫生所、诊室
可以办理的业务包括:个人社保卡的挂失、解挂、补办、老卡置换、社保卡账户激活等。
各县(市)区村(社区)卫生所、诊室共计1950家,注意各县(市)区村(社区)卫生所、诊室暂未开通即时制卡业务。
5. 合作金融机构-社保卡服务窗口
可以办理的业务包括:个人社保卡新办、挂失、补办、解挂、老卡置换、密码重置、社保卡账户激活、即时制卡以及金融账户各类应用服务等业务。
注意264家合作金融机构网点中,其中只有152家(中行、工行、建行、农商行)可以受理即时制卡业务,另112家(农行、邮储、交行)暂未开通即时制卡业务。
地址详情见文末:
附图2(可受理即时制卡业务)
附图3(暂不受理即时制卡务)
附图1
县(市)区社保分局-社保卡服务窗口
附图2
合作金融机构-社保卡服务窗口(可受理即时制卡业务)
附图3
合作金融机构-社保卡服务窗口(暂不可受理即时制卡业务)
来源:大河客户端
【责任编辑:牛尚 】 【内容审核:黄瑞月 】 【总编辑:黄念念 】



